7129c1a96b32e2fe164e1e8870e108b8.ppt
- Количество слайдов: 110
Έλεγχος Ποιότητας Διεργασιών & Προϊόντων Δημήτρη Χατζηαβραμίδη, Ph. D, FAICh. E Σχολή Χημικών Μηχανικών ΕΜΠ Xειμερινό Εξάμηνο 2015 -16 A
Διασφάλιση & ‘Ελεγχος Ποιότητας Α Η ΕΝΝΟΙΑ ΤΗΣ ΠΟΙΟΤΗΤΑΣ Ποιότητα : 1. 2. 3. 4. Πρωταρχική έννοια καί επιδιωκόμενο αποτέλεσμα πράξεων πού αντιστοιχεί σέ μία από τίς σημαντικότερες συνιστώσες τής ύπαρξης σάν απαραίτητο συμπλήρωμα τής ποσότητας, Βασικό στοιχείο τού κοινωνικού ορθολογισμού πού καλείται νά απαντήση σέ βασικά προβλήματα τής σημερινής εποχής όπως: α. Επιπτώσεις από τήν ανάπτυξη στό περιβάλλον γιά τίς υφιστάμενες καί τίς επερχόμενες γενιές, β. Τό ενεργειακό πρόβλημα, γ. Οι κίνδυνοι στή διατροφική αλυσίδα, δ. Η βελτίωση τής εκπαίδευσης καί τής δημόσιας υγείας, ε. Η βελτίωση τής ποιότητας ζωής γιά όλο καί περισσότερους ανθρώπους, Σημαντικό χαρακτηριστικό κάθε αποδεδειγμένα βιώσιμου οικονομικού οργανισμού, ανεξάρτητα από προέλευση καί σκοπό ύπαρξης (ιδιωτικής πρωτοβουλίας ή κοινής ωφελείας), καί αποτέλεσμα δραστηριότητας (προιόντα, διεργασίες, ή υπηρεσίες), καί Απαραίτητη προυπόθεση γιά τήν επιβίωση καί επέκταση τής επιχείρησης πού αποτελεί ουσιαστικό κομμάτι τού οικονομικού γίγνεσθαι καί τής αγοράς 10/11/2015 ΔΧ 2
Διασφάλιση & ‘Ελεγχος Ποιότητας Α Η ΕΝΝΟΙΑ ΤΗΣ ΠΟΙΟΤΗΤΑΣ Ποιότητα γιά τήν επιχείρηση είναι: 1. Συμμόρφωση στά απαιτούμενα Τήρηση υπόσχεσης ή υποχρέωσης πού δόθηκε όταν έγινε η παραγγελία Τήρηση προδιαγραφών Προιόν ή υπηρεσία χωρίς ελαττώματα (no defects) 2. Καταλληλότητα γιά χρήση Προιόν ή υπηρεσία κάνει αυτό γιά τό οποίο δημιουργήθηκε Προιόν ή υπηρεσία κοστίζει όσο αρχικά συμφωνήθηκε 3. Εκπλήρωση τών προσδοκιών τού καταναλωτή/πελάτη Ικανοποίηση τών αναγκών ή επιθυμιών τού καταναλωτή/πελάτη 4. Ανωτερότητα από τούς ανταγωνιστές Πώς συγκρίνεται τό προιόν ή υπηρεσία μιάς επιχείρησης μέ παρόμοια τών ανταγωνιστών της ή καί από τήν ίδια στό παρελθόν Ø Καινούργιος ορισμός: Ποιότητα είναι αντίστροφα ανάλογο μέγεθος από τήν ανεπιθύμητη ή επιζήμια μεταβλητότητα (variability) Βελτίωση Ποιότητας είναι η μείωση τής μεταβλητότητας σέ προιόντα καί διεργασίες καί η μείωση τής σπατάλης (waste) σέ υπηρεσίες Ποιότητα από Σχεδιασμο (Quality by Design): όταν η ποιότητα εμπεδώνεται στό προιόν από τήν αρχή, δηλαδή από τό σχεδιασμό του γιά νά αποφεύγονται οι πολλαπλές 10/11/2015 3 επανηλλειμένες δοκιμές (trial-and-error) ΔΧ
Έλεγχος Ποιότητας Διεργασιών & Προϊόντων Ποιότητα ανάλογα με το προϊόν 1. 2. A Βελτίωση Ποιότητας (Quality Improvement) για υπάρχοντα προϊόντα Συνεχής μείωση της μεταβλητότητας σε προϊόντα και διεργασίες και η συνεχής μείωση της σπατάλης (waste) σε υπηρεσίες Ποιότητα Aπό Σχεδιασμό (Quality by Design) για νέα προϊόντα Η ποιότητα εμπεδώνεται στο προϊόν από τήν αρχή για να αποφεύγονται οι πολλαπλές επανειλλημένες δοκιμές (trial-and-error) Βελτίωση Ποιότητας 1. Αναγνώριση του προβλήματος Ιστορικό, επιχειρηματικός στόχος, τεχνολογική διορατικότητα Ανάγκες καταναλωτή ή κοινωνίας, Υ Κρίσιμα Χαρακτηριστικά Ποιότητας (προϊόντος) (CQA), y Kρίσιμοι Παράμετροι Διεργασιών (CPP) και Κρίσιμα Χαρακτηριστικά Υλικών (Πρώτων Υλών), x 2. Μέτρηση Θέσπιση ικανότητας διεργασίας ή προϊόντος, γραμμή αναφοράς (baseline), συγκριτική αξιολόγηση (benchmarking) Πιστοποίηση του συστήματος μέτρησης του, Gage R(eproducibility)&R(epeatability) 3. Ανάλυση Αναγνώριση πηγών μεταβλητότητας Σχεδιασμός πειραμάτων επιλογής (screening DOE) - Κρίσιμοι Παράμετροι Διεργασίας (CPP), x Σχεδιασμός μέτρησης προόδου στο έργο (project) και τρόπου επικοινωνίας
Διασφάλιση & ‘Ελεγχος Ποιότητας Α Βελτίωση Ποιότητας 1. 2. 3. 4. Αναγνώριση του προβλήματος Μέτρηση Ανάλυση Βελτίωση Πειράματα αριστοποίησης (optimization DOE ) - Σχέσεις μεταξύ μεταβλητών, y = f(x) Θέσπιση ορίων ανοχής, yi, LSL & yi, USL 10/11/2015 ΔΧ 5
Έλεγχος Ποιότητας Διεργασιών & Προϊόντων A Βελτίωση Ποιότητας 1. 2. 3. 4. Αναγνώριση του προβλήματος Μέτρηση Ανάλυση Βελτίωση Πειράματα αριστοποίησης (optimization DOE ) - Σχέσεις μεταξύ μεταβλητών, y = f(x) Θέσπιση ορίων ανοχής, yi, LSL & yi, USL 1. Έλεγχος Πιστοποίηση συστήματος μέτρησης για ανεξάρτητες μεταβλητές x Εγκατάσταση συστημάτων ελέγχου για τη διεργασία, x. LCL & x. UCL Προσδιορισμός οφέλους Στατιστικός Έλεγχος Διεργασίας (Statistical Process Control) Ανάγκη: να ελέγχεται ο μέσος, μ, και η μεταβλητότητα, σ (μεταξύ ορίων) (α) μ = μ 0, σ = σ0 μ 0, σ0: αποδεκτές (β) μ = μ 1 > μ 0, σ = σ0 (γ) μ = μ 0, σ = σ1 > σ0
Διασφάλιση & ‘Ελεγχος Ποιότητας Α Ανάγκη: να έχουμε διεργασίες που είναι: 1. Ικανές, και 2. Υπό έλεγχο 10/11/2015 ΔΧ 7
Διασφάλιση & ‘Ελεγχος Ποιότητας ΣΥΝΤΟΜΗ ΙΣΤΟΡΙΑ ΕΛΕΓΧΟΥ ΚΑΙ ΒΕΛΤΙΩΣΗΣ ΠΟΙΟΤΗΤΑΣ 1940 Α U. S. War Department δημοσιεύει για χρήση διαγραμμάτων ελέγχου Schewhart 1940 – 1943 Bell Labs αναπτύσσουν τα πρώτα σχέδια δειγματοληψίας για το U. S. Army 1942 Στη Μεγάλη Βρεττανία δημιουργείται το Ministry of Supply Advising Service on Statistical Methods and Quality Control 1942 -1946 15 Οργανώσεις Ποιότητας δημιουργούνται στη Βόρεια Αμερική • Eκδίδεται το Industrial Quality Control • 10/11/2015 Ιδρύεται η American Society for Quality Control (ASQC) Ιδρύεται ο Διεθνής Οργανισμός Προδιαγραφών (International Standards Organization, ISO) O Demming προσκαλείται στην Ιαπωνία από την Scientific Services Section του U. S. War Department για να βοηθήσουν τις δυνάμεις κατοχής να αναστηλώσουν την Ιαπωνική Βιομηχανία ΔΧ 8
Διασφάλιση & ‘Ελεγχος Ποιότητας SUNTOMH ISTORIA ELEGCOU KAI BELTIWSHS POIOTHTAS 1946 -1949 O Deming προσκαλείται να δώσει σεμινάρια Στατιστικού Ελέγχου Ποιότητας στην Ιαπωνική Βιομηχανία 1948 G. Taguchi αρχίζει να δουλεύει πάνω σε DOE μεθοδολογίες και εφαρμογές 1950 Α O Deming αρχίζει την εκπαίδευση Ιαπώνων διευθυντών στη βιομηχανία K. Ishikawa εισάγει το διάγραμμα αιτίας και αποτελέσματος (cause-effect diagram) Δεκαετία 1950 1951 10/11/2015 Εκδίδονται κλασσικά βιβλία σε Στατιστικό Έλεγχο Ποιότητας από τους Eugene Grant και A. J. Duncan Πρώτη έκδοση του βιβλίου “Total Quality Control” από τον A. V. Feigenbaum G. E. P. Box και K. B. Wilson δημοσιεύουν βασικές μελέτες για DOE και αριστοποίηση με τη μεθοδολογία Επιφάνειας Απόκρισης (Response Surface Methodology) ΔΧ 9
Διασφάλιση & ‘Ελεγχος Ποιότητας Α SUNTOMH ISTORIA ELEGCOU KAI BELTIWSHS POIOTHTAS 1946 -1949 O Deming proskaleitai na dwsh seminaria statistikou 1948 G. Taguchi arcizei na douleuei panw se DOE meqodologie. V 1950 O Deming arcizei thn ekpaideush Iapwnwn dieuquntwn sth elegcou poiothta. V sthn Iapwnikh Biomhcania kai efarmoge. V biomhcania K. Ishikawa eisagei to diagramma aitia. V kai apotelesmato. V ( cause-effect diagram) Dekaetia 1950 1951 10/11/2015 Ekdidontai klassika biblia se statistiko elegco poiothta. V apo ton Eugene Grant kai ton A. J. Duncan Prwth ekdosh tou bibliou “Total Quality Control” apo ton A. V. Feigenbaum G. E. P. Box kai K. B. Wilson dhmosieuoun basike. V melete. V gia DOE kai aristopoihsh me th meqodologia th. V Epifaneia. V Apokrish. V (Response Surface. Methodology) ΔΧ 10
Διασφάλιση & ‘Ελεγχος Ποιότητας Α SUNTOMH ISTORIA ELEGCOU KAI BELTIWSHS POIOTHTAS 1954 1957 O Joseph M. Juran proskaleitai apo thn Iapwnikh biomhcania gia na dwsh seminaria dieuqunsh. V kai beltiwsh. V th. V poiothta. V O Bretano. V statistikologo. V E. S. Page proteinei to Διάγραμμα Συσσωρευτικού Αθροίσματος (CUmulative SUM) Ekdidetai to biblio “Quality Control Handbook” twn J. M. Juran kai F. M. Gryna 1959 Technometrics, ena periodiko statistikh. V gia ti. V fusike. V, 1960 S. Roberts proteinei ton Ekqetika Staqmismeno Kinoumeno Meso Oro (Exponentially Weighted Moving Average) 1961 Dhmosieuontai basike. V melete. V se paragontika 2 k-p apo tou. V chmike. V, kai mhcanike. V episthme. V, me idrutiko ekdoth ton J. S. Hunter, kanei thn emfanish tou G. E. P. Box kai J. S. Hunter 1962 10/11/2015 H ennoia tou kuklou elegcou proteinetai apo ton K. Ishikawa Mhden elatwmata (zero defects) programmata eisagontai se polle. V biomhcanie. V twn HPA 11 ΔΧ
Διασφάλιση & ‘Ελεγχος Ποιότητας Α SUNTOMH ISTORIA ELEGCOU KAI BELTIWSHS POIOTHTAS 1970 sto Sth Bretania to National Council for Quality and Productivity kai to Institute for Quality Assurance sugcwneuontai British Quality Association 1975 -1978 Olikh Diaceirhsh Poiothta. V ( Total Quality Management) 1980 Meqodologie. V DOE uioqetountai apo ti. V biomhcanie. V hlektronikwn, diasthmato. V, autokinhtwn, kai h hmiagwgwn (semiconductors) Oi ergasie. V tou Taguchi ginontai gnwste. V sti. V HPA 1986 O Box kai alloi episkeptontai thn Iapwnia kai diapistwnoun eureia crhsh DOE kai allwn statistikwn meqodwn 1987 ISO dhmosieuei to prwto protupo (standard) gia susthmata 1988 To brabeio Malcolm Balridge National Quality Award kaqierwnetai apo to Kogresso twn HPA Idruetai to European Institute of Quality Management pou kaqierwnei to brabeio European Quality Award 10/11/2015 poiothta. V ΔΧ 12
Διασφάλιση & ‘Ελεγχος Ποιότητας Α SUNTOMH ISTORIA ELEGCOU KAI BELTIWSHS POIOTHTAS 1989 Emfanizetai to periodiko Quality Engineering Arcizei to programma poiothta. V Six Sigma sth Motorola Dekaetia 1990 Pistopoihsh (certification) tou ISO 9000 exaplwnetai se biomhcanie. V twn HPA 1997 1998 To programma poiothta. V Six Sigma th. V Motorola uioqeteitai apo th GE kai alle. V biomhcanie. V H American Society for Quality Control ginetai American Society for Quality 2000+ 10/11/2015 Dhmosieuetai to protupo ISO 9000: 2000 H diaceirhsh th. V alusida. V efodiasmou (supply chain) kai h diakinhsh proiontwn stou. V pelate. V anagnwrizontai san krisimoi paragonte. V gia thn poiothta Programmata beltiwsh. V poiothta. V briskoun efarmoge. V sti. V epiceirhsei. V paroch. V uphresiwn, gia paradeigma, epiceirhsei. V oikonomikwn uphresiwn, ugeia. V, asfaleia. V, kai koinh. V wfeleia. V ΔΧ 13
Διασφάλιση & ‘Ελεγχος Ποιότητας Α ΣΥΝΤΟΜΗ ΙΣΤΟΡΙΑ ΕΛΕΓΧΟΥ ΚΑΙ ΒΕΛΤΙΩΣΗΣ ΠΟΙΟΤΗΤΑΣ 2000+ 10/11/2015 * Λιτή Βιομηχανική Παραγωγή (Lean Manufacturing) * Προσαρμοστική Βιομηχανική Παραγωγή (Agile Manufacturing) * Διεργασίες Προϊόντα Συστήματα Προϊόντα: μοριακά, λειτουργικά, συσκευές, ανώτερης τεχνολογίας * Ασύμμετρη πληροφόρηση (αγοραστή/πωλητή) (lemon markets) Διαφορά φαρμάκων από άλλα καταναλωτικά προϊόντα: στα φάρμακα ο καταναλωτής δεν ξέρει τι φάρμακο χρειάζεται και η αρχή caveat emptor ή let the buyer beware δεν ισχύει ΔΧ 14
Έλεγχος Ποιότητας Διεργασιών & Προϊόντων A Ποιότητα-από-Σχεδιασμό 1. Αναγνώριση ευκαιρίας Έρευνα αγοράς Επιχειρησιακό σχέδιο (business plan) - Οργάνωση διατμηματικής (crossfunctional) ομάδας Οικονομική αξιολόγηση 2. Ορισμός πεδίου δράσης (scope) Επαλήθευση και πάγωμα των Κρίσιμων Χαρακτηριστικών Ποιότητας (CQA ) Εκτίμηση κινδύνου (Risk assessment) Απόφαση για στόχο κόστους (target cost) και χρονοδιάγραμμα (timeline) Θεσμοθετημένες υποχρεώσεις για την επιχείρηση Σύγκριση εναλλακτικών λύσεων Προκαταρκτικός σχεδιασμός διεργασιών (early process design) 3. Εννοιολογικό σχέδιο (conceptual design) Έλεγχος και επαλήθευση των Κρίσιμων Χαρακτηριστικών Ποιότητας (CQA ) Καθορισμός ορίων ανοχής και προδιαγραφών Σχεδιασμός απόκτησης προμηθειών (supply chain), π. χ. , πρώτων υλών. Εκτίμηση κινδύνου για το περιβάλλον, την υγεία και την ασφάλεια του κοινού Σχεδιασμός παραγωγής (production scheduling) Απόκτηση διπλωμάτων ευρεσιτεχνίας – Εξασφάλιση ελευθερίας να χρησιμοποιηθεί από την επιχείρηση η ενδιαφέρουσα τεχνολογία (freedom to practice) Σχεδιασμός διεργασιών (process design) κατά προσέγγιση
Έλεγχος Ποιότητας Διεργασιών & Προϊόντων Ποιότητα-από-Σχεδιασμό 1. 2. 3. 4. Αναγνώριση ευκαιρίας Ορισμός πεδίου δράσης (scope) Εννοιολογικό σχέδιο (conceptual design) Τεχνικό σχέδιο Πίνακας υπευθυνότητας (responsibility matrix) για τα μέλη της ομάδας Καθορισμός ορίων ανοχής / προδιαγραφών Πρόγραμμα εκτέλεσης του έργου (project execution plan) Aπόκτηση αδειών και έγκρισης σχεδίων απο ρυθμιστικούς φορείς Τελικός σχεδιασμός διεργασιών (process design) Σχέδιο επικοινωνίας σχετικά με το έργο 5. Ανάληψη έργου Ανάθεση έργου Λεπτομερής μηχανική του έργου Αποδεδειγμένη ικανότητα παραγωγής Προγραμματισμός προμηθειών Κατασκευή Σχέδιο ελέγχου (control plan) Προγραμματισμός διανομής προϊόντων Παραλαβή του έργου και έναρξη λειτουργίας A
Έλεγχος Ποιότητας Διεργασιών & Προϊόντων A Ποιότητα-από-Σχεδιασμό 1. 2. 3. 4. 5. Αναγνώριση ευκαιρίας Ορισμός πεδίου δράσης (scope) Εννοιολογικό σχέδιο (conceptual design) Τεχνικό Σχέδιο Λειτουργία και περάτωση του έργου Αυτόματος έλεγχος και Επιθεωρήσεις Σύγκριση αποτελεσμάτων από τη λειτουργία του έργου με αυτά που προέβλεπε το σχέδιο Σύστημα Διαχείρισης Ποιότητας Περάτωση έργου
Διασφάλιση & ‘Ελεγχος Ποιότητας Α Η ΕΝΝΟΙΑ ΤΗΣ ΠΟΙΟΤΗΤΑΣ Στό σημερινό κόσμο, πού η βελτίωση τής ποιότητας είναι συνεχής (continuous improvement), η ποιότητα επιβαλλεται νά είναι μετρήσιμη. Αυτή η ποσοστοποίηση τής ποιότητας (οξύμωρο!) μεταφράζεται σε: 1. Aναγωγή της ανάγκης ή επιθυμίας του καταναλωτή /πελάτη σε μετρήσιμα χαρακτηριστικα του προιόντος, 2. Χαρακτηρισμό της ποιότητας από πολλαπλά δεδομένα (data) μετρήσεων, και 3. Διερεύνηση των αιτίων της μεταβλητότητας ή συσχέτιση μεταβλητότητας με παράμετρες της παραγωγής Δεν υπάρχουν πιό κατάλληλοι από τον/την επιστήμονα (φυσικών επιστημών) και το μηχανικό γιά την εφαρμογή αυτής της ποσοστοποίησης. • Η αναγωγή της επιθυμίας /ανάγκης του καταναλωτή /πελάτη σε μετρήσιμα χαρακτηριστικά, η επιλογή της μεθόδου μέτρησης και η επαλήθευση της αξιοπιστίας του οργάνου μέτρησης γίνεται σύμφωνα με τις αρχές των φυσικών επιστημών (π. χ. , Θερμοδυναμική, Επιστήμη των Υλικών) • Η συσχέτιση της μεταβλητότητας με παράμετρες της παραγωγής γίνεται με εργαλεία από τη Στατιστική που είναι κοινή γλώσσα γιά καταναλωτή /πελάτη, παραγωγό / προμηθευτή, δίοικηση επιχείρησης, και προσωπικό παραγωγής Ανάγκες /Επιθυμίες 10/11/2015 Μετρήσιμα Χαρακτηριστικά ΔΧ Παράγοντες 18
Διασφάλιση & ‘Ελεγχος Ποιότητας Α ΟΡΟΛΟΓΙΑ ΜΗΧΑΝΙΚΗΣ ΠΟΙΟΤΗΤΑΣ Κρίσιμα Γιά Ποιότητα Xαρακτηριστικά (Critical-To-Quality ή Critical Quality Attributes) ή μεταβλητές απόκρισης (response) ή εισόδου : τά πιό σπουδαία γνωρίσματα τής ποιότητας. Eίναι διαφόρων τύπων: (α) Φυσικά, π. χ. , μήκος, βάρος, ηλεκτρική τάση (voltage), ιξώδες (β) Οργανοληπτικά (sensory), π. χ. , γεύση, χρώμα, εμφάνιση, καί (γ) Διαχρονικά, π. χ. , σταθερότητα (reliability), ανθεκτικότητα (durability), χρησιμοποιησιμότητα (serviceability) Μεταβλητότητα: διαφορά στα KΓΠ (CTQ) προιόντος (ή διεργασίας ή υπηρεσίας) από μονάδα σε μονάδα (παραγωγής), από παρτίδα (batch) σε παρτίδα, και από κομμάτι σε κομμάτι στην ίδια παρτίδα Προδιαγραφές - γιά βιομηχανικό προιόν: είναι οι απαιτούμενες μετρήσεις τών χαρακτηριστικών ποιότητας τών συστατικών που απαρτίζουν το προιόν, και των χαρακτηριστικών ποιότητας στο τελικό προιόν. γιά υπηρεσίες: είναι το μέγιστο διάστημα χρόνου που απαιτείται γιά την εκτέλεση παραγγελίας ή γιά την παροχή Υπηρεσίας Τιμή στόχου (target value): τιμή μέτρησης που αντιστοιχεί στην επιθυμητή τιμή του συγκεκριμένου χαρακτηριστικού ποιότητας. Η τιμή στόχου συνήθως οριοθετείται από ένα διάστημα τιμών που είναι κοντά σ’ αυτήν έτσι ώστε να μην επιρρεάζεται η λειτουργία ή η απόδοση του προιόντος αν η τιμή του χαρακτηριστικού 10/11/2015 ΔΧ 19 ποιότητας είναι σε αυτό το διάστημα
Διασφάλιση & ‘Ελεγχος Ποιότητας ΟΡΟΛΟΓΙΑ ΜΗΧΑΝΙΚΗΣ ΠΟΙΟΤΗΤΑΣ Α Τα όρια του διαστήματος που περιέχει την τιμη στόχου, δηλαδή η μεγαλύτερη καί η μικρότερη επιτρεπτή τιμή του συγκεκριμένου χαρακτηριστικού ποιότητας ονομάζονται Aνω ‘Oριο Προδιαγραφής (Upper Specification Limit) καί Κάτω Όριο Προδιαγραφής (Lower Specification Limit), αντίστοιχα Μή συμμόρφωση (nonconformity) προϊόντος: αποτυχία του προϊόντος να πληροί τις προδιαγραφές. Το μη συμμορφούμενο (nonconforming) προϊόν δέν είναι αναγκαστικά ακατάλληλο γιά χρήση. Ένα μη συμμορφούμενο προιόν θεωρείται ελαττωματικό(defective) άν έχει ένα ή περισσότερα ελαττώματα (defects) που είναι αρκετά σοβαρά ώστε να επηρεάζουν την ασφαλή και αποτελεσματική χρήση Κρίσιμα Χαρακτηριστικά Υλικών (Critical Material Attributes) και Κρίσιμοι Παράμετροι Διεργασιών (Critical Process Parameters) ή Παράγοντες (Factors) ή Μεταβλητές Εισόδου: μεταβλητές που επηρεάζουν τα Κρίσιμα Χαρακτηριστικά Ποιότητας (Critical Quality Attributes) 10/11/2015 ΔΧ 20
Διασφάλιση & Δια ‘Ελεγχος Ποιότητας Α Διασφάλιση και ΄Ελεγχος Ποιότητας Αναγνώριση του Προβλήματος Οι διεργασίες έχουν εισροές (inputs) και εκροές (outputs). Φυσικά οι μεταβλητές στις εισροές, x, επιρρεάζουν τις μεταβλητές στις εκροές, y. Οι σχέσεις μεταξύ των μεταβλητών στις εκροές και στις εισροές περιγράφονται από συναρτήσεις μεταφοράς (transfer functions), y = f(x). Μερικές από τις μεταβλητές στις εκροές είναι βασικής σημασίας, δηλ. , Kρίσιμες Για την Ποιότητα (Critical To Quality), τη Διανομή(Critical To Delivery ) ή το Κόστος (Critical To Cost). Γενικά οι Κρίσιμες Για την Ποιότητα μεταβλητές ή αλλιώς Κρίσιμα Χαρακτηριστικά Ποιότητας (Critical Quality Attributes)είναι χαρακτηριστικά του προϊόντος. Μερικές από τις μεταβλητές στην είσοδο, π. χ. , παράμετροι πρώτων υλών και διεργασιών, δηλαδή, Κρίσιμα Χαρακτηριστικά Υλικών (Critical Material Attributes) και Κρίσιμες Παράμετροι Διεργασίας (Critical Process Parameters) είναι βασικής σημασίας. Οι μοναδικές μεταβλητές, Y, που δεν επιδέχονται αμφισβήτηση στα συστήματα ποιότητας που επικεντρώνονται στις ανάγκες του καταναλωτή ή πελάτη είναι οι Κρίσιμες Για την Ποιότητα, (εξωτερικά) CTQ , από τη μεριά του καταναλωτή ή πελάτη. Ta CTQ για τον καταναλωτή ή πελάτη, με μια απεικόνιση (mapping) ή με σειρά απεικονίσεων μετατρέπονται σε μετρήσιμα (εσωτερικά)CTQ για τον/την παραγωγό/προμηθευτή, y. Στή συνέχεια, επισημαίνονται οι κρίσιμες για την διεργασία, CTP, μεταβλητές, x, (the vital few from the trivial many, που μεταφράζεται οι λίγες ζωτικής σημασίας από τις πολλές τετριμμένης σημασίας), και η συχέτιση των εσωτερικών κρίσιμων για ποιότητα, CTQ, μεταβλητών, y, με τις κρίσιμες για τη διεργασία, CTP, x, που μπορεί να περιγραφεί από τη συνάρτηση μεταφοράς, y = f(x). 10/11/2015 ΔΧ 21
Διασφάλιση & ‘Ελεγχος Ποιότητας Διασφάλιση και ΄Ελεγχος Ποιότητας Α Αναγνώριση του Προβλήματος Η συνάρτηση μεταφοράς, y = f(x) , που συνήθως προσδιορίζεται από Σχεδιασμένo Πείραμα Αριστοποίησης (Optimization DOE), είναι εκείνη που δείχνει στον παραγωγό ή προμηθευτή τι πρέπει να γίνει με τις Κρίσιμες Παρaμέτρους Διεργασίας (CPP), x, για να είναι το y σύμφωνο με τις προδιαγραφές, δηλαδή, να ικανοποιεί το προϊόν, η διεργασία ή η υπηρεσία τις ανάγκες του πελάτη ή καταναλωτή Πριν πάμε στα DOE όμως, υπάρχουν κι άλλοι τρόποι που δείχνουν σε ποιά κατεύθυνση πρέπει να κινηθεί κανείς για να ικανοποιήσει τις ανάγκες του καταναλωτή ή πελάτη 10/11/2015 ΔΧ 22
Διασφάλιση & ‘Ελεγχος Ποιότητας Διασφάλιση και ΄Ελεγχος Ποιότητας Α Αναγνώριση του Προβλήματος Αναγνώριση των Κρίσιμων Χαρακτηριστικών Ποιότητας (Προϊόν) (CQA), y, και Kρίσιμων Παραγόντων (Πρώτες Ύλες, Διεργασίες) (CF), x Ανάλυση Πεδιου Δύναμης Χρησιμοποιείται για αναγνώριση σε ένα οργανισμό των δυνάμεων που βοηθούν και οδηγούν σε λύση του εξεταζόμενου προβλήματος και αυτών που εμποδίζουν την πρόοδο. Η αναγνώριση ακολουθείται από ιεράρχηση των κινητήριων (driving) και των αντιτιθεμένων (restraining) δυνάμεων. Λύση: Μείωση ελαττωμάτων στο προϊόν Κινητήριες Δυνάμεις Αντιτιθέμενες Δυνάμεις Επιθυμία Διεύθυνσης Διόρθωση του προβλήματος κι όχι της διεργασίας Παράπονα πελατών Σχόλια όχι σε κατάλληλα πρόσωπα Ομαδική εργασία Μείωση προσωπικού Καθημερινή εργασία 10/11/2015 ΔΧ 23
Διασφάλιση & ‘Ελεγχος Ποιότητας Διασφάλιση και ΄Ελεγχος Ποιότητας Α Αναγνώριση του Προβλήματος Διάγραμμα Ψαροκόκκαλου (Ishikawa, 1960 s) Χρησιμοποιείται για αναγνώριση των πηγών (αιτίων) του προβλήματος (αποτελέσματος). Απαιτείται προσοχή να μη δημιουργηθεί σύγχυση ανάμεσα σε αιτίες και συμπτώματα. Οι αιτίες ανήκουν συνήθως σε μια κατηγορία, π. χ. , 6Μ, 8Ρ, ή 4 S. 6 M : Machine, Method, Materials, Maintenance, Man and Mother Nature Mηχανή, Μέθοδος, Υλικά, Συντήρηση, Προσωπικό και Περιβάλλον 8 P : Price, Promotion, People, Place/Plant, Procedures, and Product Τιμή, Προώθηση, Προσωπικό, Τόπος Εργασίας, Διαδικασίες και Προϊόν 4 S : Surroundings, Suppliers, Systems, Skills Περιβάλλον, Προμηθευτές, Συστήματα, Ικανότητες Μηχανές Μέθοδοι Υλικά Υψηλή ποιότητα Συντήρηση Προσωπικό Περιβάλλον Χρήσιμο και για Διαχείρηση Πόρων (Resource Allocation) 10/11/2015 ΔΧ 24
Διασφάλιση & ‘Ελεγχος Ποιότητας Α Διασφάλιση και ΄Ελεγχος Ποιότητας Αναγνώριση του Προβλήματος Πίνακας Αιτίας-Αποτελέσματος Χρησιμοποιείται για αναγνώριση και ιεράρχηση της σημασίας κρίσιμων μεταβλητών στις εισροές της διεργασίας • Οι κρίσιμες μεταβλητές εκροών αντιπροσωπεύουν αυτό που ο πελάτης θεωρεί αναγκαίο και σημαντικό και αντιστοιχούν σε στήλες στο κέντρο. Παίρνουν τιμές προτεραιότητας, κι όσο υψηλή η τιμή τόσο μεγαλύτερη η προτεραιότητα • Οι κρίσιμες μεταβλητές εισροών που προκαλούν μεταβλητότητα στη διεργασία αντιστοιχούν σε γραμμές και είναι στα αριστερά του πίνακα αιτίας-αποτελέσματος • Τα στοιχεία του πίνακα αιτίας-αποτελέσματος, aij , αντιπροσωπεύουν το Κρίσιμες Μεταβλητές σε Εκροές μέγεθος του αποτελέσματος στη μεταβλητή Α Β Γ Δ Ε εκροής j από την μεταβλητή εισροής i. Αποτέλεσμα % Προτεραιότητα 5 3 10 8 7 ΄Εχουν τιμές από 0 ως 10. 4 3 3 1 53 8. 53 • Για κάθε κρίσιμη μεταβλητή εισ10 4 6 2 138 22. 22 ροής, το αποτέλεσμα στα δεξιά 4 του πίνακα αιτίας-αποτελέσματος 3 12 1. 93 Κρίσιμες Μεταβλητές είναι το άθροισμα των γινομένων 9 5 9 4 193 31. 08 σε Εισροές των τιμών αποτελέσματος και 4 6 5 62 9. 98 προτεραιότητας μεταβλητής εκ 6 58 9. 34 10/11/2015 ΔΧ ροής 25 7 5 4 5 105 16. 91
Διαχείριση & ‘Ελεγχος Ποιότητας Διασφάλιση Πόρων & Ποιότητας Α Διασφάλιση και ΄Ελεγχος Ποιότητας Ανάπτυξη Συνάρτησης Ποιότητας (Quality Function Deployment) ή Σπίτι τής Ποιότητας (House of Quality) είναι ένα εργαλείο που το δεύτερο όνομα δόθηκε για το σχήμα του πίνακα (matrix) που χρησιμοποιείται. Eίναι επικοινωνιακό εργαλείο και βοηθάει στην μετάφραση των αναγκών του καταναλωτή ή πελάτη, Y, σε μετρήσιμα κρίσιμα μεγέθη, y • Οι απαιτήσεις του καταναλωτή, ΤΙ, που αναγνωρίζονται από προσωπικές επαφές με τους καταναλωτές, δεν περιλαμβάνουν αντικείμενα Πίνακας Μή ΑυτόΠίνακας που είναι αυτονότητα για παραγωγoύς και κατασυσχέτισης τρα συσχετισμού ναλωτές, π. χ. , ασφάλεια, όπως και αντικείμενα που καινοτόμοι παραγωγοί ή πελάτες που χρησιΠΩΣ (απαιτήσεις μοποιούν υψηλή (leading edge) τεχνολογία. σχεδίου) Τα ΤΙ διαχωρίζονται σε πρωτεύοντα, δευτερεύΒ Π Πρωτεύον Σ Σ α ε οντα και τριτεύοντα ανάλογα με τη σημασία που Δευτερεύον η θ λ η Τριτεύον μ τους αποδίδει ο πελάτης μ ά Πίνακας μ ο τ α Σχέσης α ΤΤι • Η σημασία μετράται σε κλίμακα από 1 ως 5, με ΤΙ λ η σ σ ο (απαιτήσεις ι 5 για μέγιστη (σημασία) ί γ Καταναλωτή) α ί α • Οι απαιτήσεις του σχεδίου, ΠΩΣ, είναι τα χαραα κτηριστικά του σχεδίου που είναι απαραίτητα • Τεχνική Δυσκολία Πόσο για την ικανοποίηση των απαιτήσεων του πελάτη, ΤΙ • Αντικειμ. Τιμή Στόχου 10/11/2015 ΔΧ • Μετρήσεις • Τεχνική Σημασία 26
Διασφάλιση & ‘Ελεγχος Ποιότητας Διασφάλιση και ΄Ελεγχος Ποιότητας Αναγνώριση του Προβλήματος Α Ανάπτυξη Συνάρτησης Ποιότητας (Quality Function Deployment) ή Σπίτι τής Ποιότητας (House of Quality) • Πρέπει να υπάρχει τουλάχιστον ένα ΠΩΣ για κάθε ένα ΤΙ • Tα ΠΩΣ ενός Σπιτιού Ποιότητας μπορουν να μετατραπούν σε ΤΙ ενός άλλου Σπιτιού Ποιότητας με ροή της διεργασίας από πίνακα (matrix) σε πίνακα • Βέλη δείχνουν την διεύθυνση μεταβολής για βελτίωση (π. χ. , βέλος προς τα κάτω δείχνει ότι η χαμηλότερη τιμή είναι προτιμητέα). Oι σχέσεις μεταξύ των ΠΩΣ καθορίζονται από τα βέλη και Πίνακας Μή παριστάνονται με το πρόσημό τους και το δηλωτικό ΑυτόΠίνακας συσχέτισης τρα συσχετισμού μεγάλη ή μικρή συσχέτιση στον Πίνακα Αυτοσυχέτισης. • Η Βαθμολογία του Πελάτη γίνεται από δημοσκόπηση ΠΩΣ (απαιτήσεις των πελατών με βάση τη γνώμη τους για το πόσο καλά σχεδίου) το σχέδιο μας και αυτά των ανταγωνιστών αντιΠρωτεύον μετωπίζουν το κάθε ένα από τα ΤΙ. Η βαθμολογία Σ Σ Δευτερεύον η η είναι από 1 ως 5, με 5 για την καλλίτερη αντιμετώπιση. Τριτεύον μ Πίνακας μ • Ο Πίνακας Σχέσης έχει στοιχεία με τιμές που είναι α Σχέσης α ΤΤι ΤΙ σ σ ανάλογες του βαθμού της σχέσης των ΤΙ και ΠΩΣ (απαιτήσεις ι ί Καταναλωτή) α που αντιστοιχούν στο συγκεκριμένο κελί (cell). α Οι τιμές είναι, 0 για ανυπαρξία σχέσηςή σημασίας, • Τεχνική Δυσκολία 1 για μικρή σχέση ή σημασία, 3 για μερική σχέση ή Πόσο • Αντικειμ. Τιμή Στόχου 10/11/2015 ΔΧ • Μετρήσεις σημασία, και 9 για μέγιστη σχέση ή σημασία. • Τεχνική Σημασία Β α θ μ ο λ ο γ ί α 27 Π ε λ ά τ η
Διασφάλιση & ‘Ελεγχος Ποιότητας Διασφάλιση και ΄Ελεγχος Ποιότητας Αναγνώριση του Προβλήματος Α Ανάπτυξη Συνάρτησης Ποιότητας (Quality Function Deployment) ή Σπίτι τής Ποιότητας (House of Quality) • Η καθεμιά από τις απαιτήσεις του σχεδίου, ΠΩΣ, αξιολογείται ως προς την τεχνική δυσκολία να επιτευχθεί. Η τεχνική δυσκολία μετράται σε κλίμακα από 1 ως 5 και αναγράφεται στην αντίστοιχη στήλη κάτω από το Σπίτι της Ποιότητας. • Κάτω από τη γραμμή τεχνικής δυσκολίας, αναΠίνακας Μή Αυτόγράφονται οι αντικειμενικές τιμές στόχου για Πίνακας συσχέτισης τρα συσχετισμού κάθε ΠΩΣ. • Ακολουθούν οι μετρήσεις των ΠΩΣ για το σχέδιο ΠΩΣ (απαιτήσεις μας και αυτά των ανταγωνιστών. σχεδίου) • Τέλος, έχουμε την τεχνική σημασία, απόλυτη και Β Π Πρωτεύον Σ Σ σχετική για κάθε ΠΩΣ. α ε Δευτερεύον η θ λ η Τριτεύον μ Η απόλυτη υπολογίζεται από την εξίσωση μ ά Πίνακας μ ΤΤι ΤΙ (απαιτήσεις Καταναλωτή) α α σ σ ι ί α α Σχέσης ο τ λ η ο γ ί α • Τεχνική Δυσκολία Πόσο Ο αριθμός σχετικής τεχνικής σημασίας είναι ο • Αντικειμ. Τιμή Στόχου • Μετρήσεις αριθμός από την ιεράρχηση των ΠΩΣ με βάση • Τεχνική Σημασία ΔΧ 10/11/2015 την τιμή της απόλυτης τεχνικής σημασίας τους (1 για πρώτιστη σημασία) 28
Διασφάλιση & ‘Ελεγχος Ποιότητας Α Διασφάλιση και ΄Ελεγχος Ποιότητας Αναγνώριση του Προβλήματος Ανάλυση Αποτυχίας και Αποτελεσμάτων (Failure Mode Effect Analysis) Είναι δυναμικό (γίνονται αναθεωρήσεις και ενημέρωση κατά διαστήματα) όργανο που βοηθάει να αντιμετωπιστούν ανησυχίες και να αποφευχθούν αποτυχίες νωρίς στο σχεδιασμό και ανάπτυξη προϊόντων και διεργασιών. Βασίζεται στο διάγραμμα ροής (flow chart). Λειτουργία • • Τύπος Πιθανής Αποτυχίας Πιθανά Αποτελέσματα Αποτυχίας Σ ο β α ρ ο τ η τ α Ι ε ρ ά ρ χ η σ η Πιθανές Αιτίες Αποτυχίας Σ υ χ ν ό τ η τ α Ρυθμίσεις Σχεδίου Δ ι ά γ ν ω σ η Α Π Δ Προταθείσες Ενέργειες Υπευθυνότητα & Ημερομ. Περάτωσης Σ ο β α ρ ό τ η τ α Σ υ χ ν ό τ η τ α Δ ι ά γ ν ω σ η Α Α Π Π Δ Δ ………………………………………………………………………………………………………………………………………… 10/11/2015 ΔΧ 29
Διασφάλιση & ‘Ελεγχος Ποιότητας Διασφάλιση και ΄Ελεγχος Ποιότητας Αναγνώριση του Προβλήματος Ανάλυση Αποτυχίας και Αποτελεσμάτων (FMEA) • Eπικεφαλίδα – τεκμηριώνει το σύστημα, αυτόν που έφτιαξε το FMEA και το χρόνο που το έφτιαξε • Λειτουργία – σύντομη, ακριβής, και ευκολονόητη εξήγηση της διεργασίας ή της απόκρισης, y, που πρέπει να αναλυθεί για να ικανοποιηθούν οι απαιτήσεις του σχεδίου • Τύπος Πιθανής Αποτυχίας – περιγράφει τρόπους που το σχέδιο απέτυχε να εκπληρώσει το σκοπό του. Παραδείγματα: θραύση, βραχυκύκλωμα (ηλεκτρικού κυκλώματος), αποτυχία λογικού κυκλώματος, οξείδωση, κλπ. Σ Ι Σ Δ Πιθανές Α ο ε Ρυθμίσεις Προταθείσες υ ι Λειτουργία Αιτίες Π β ρ Σχεδίου Ενέργειες χ ά Αποτυχίας Δ α ά ν • ……………………………………………………………………… γ ρ ρ ό ν • ……………………………………………………………………… ο χ τ ω • ……………………………………………………………………… τ η η σ η • ……………………………………………………………………… σ τ η • ……………………………………………………………………… α α Τύπος Πιθανής Αποτυχίας Πιθανά Αποτελέσματα Αποτυχίας • ……………………………………………………………………… Υπευθυνότητα & Ημερομ. Περάτωσης Σ ο β α ρ ό τ η τ α Α Σ υ χ ν ό τ η τ α Δ ι ά γ ν ω σ η • …………………………………………………………………………………………………………………………………………. . 10/11/2015 ΔΧ 30 Α Π Δ
Διασφάλιση & ‘Ελεγχος Ποιότητας Διασφάλιση και ΄Ελεγχος Ποιότητας Αναγνώριση του Προβλήματος Ανάλυση Αποτυχίας και Αποτελεσμάτων (FMEA) • Πιθανά Αποτελέσματα Αποτυχίας – περιγράφει αποτελέσματα της αποτυχίας κατά τη γνώμη του πελάτη και μη συμμόρφωση στους θεσμοθετημένους κανονισμούς. Παραδείγματα: διακοπτόμενη λειτουργία, απώλεια δεδομένων από ΗΥ • Σοβαρότητα – αξιολογεί τη σοβαρότητα του αποτελέσματος πιθανής αποτυχίας στο επόμενο στοιχείο, υποσύστημα ή σύστημα. Μετράται σε κλίμακα από 1 μέχρι 10 • Ιεράρχηση – προαιρετική πληροφορία για τα στοιχεία που χρειάζονται περισσότερη ρύθμιση Σ Ι Σ Δ Α Τύπος Πιθανά Πιθανές ο ε Ρυθμίσεις Προταθείσες υ ι Λειτουργία Πιθανής Αποτελέσματα β Αιτίες Π ρ Σχεδίου Ενέργειες χ ά Δ Αποτυχίας α ά • ……………………………………………………………………… ν γ ρ ρ • ……………………………………………………………………… ό ν ο χ τ ω • ……………………………………………………………………… τ η η σ • ……………………………………………………………………… η σ τ η • ……………………………………………………………………… τ η α α • ……………………………………………………………………… Υπευθυνότητα & Ημερομ. Περάτωσης Σ ο β α ρ ό τ η τ α Α Σ υ χ ν ό τ η τ α Δ ι ά γ ν ω σ η • …………………………………………………………………………………………………………………………………………. . 10/11/2015 ΔΧ 31 Α Π Δ
Διασφάλιση & ‘Ελεγχος Ποιότητας Διασφάλιση και ΄Ελεγχος Ποιότητας Αναγνώριση του Προβλήματος Ανάλυση Αποτυχίας και Αποτελεσμάτων (FMEA) • Πιθανές Αιτίες Αποτυχίας – δείχνει αδυναμίες του σχεδίου προκαλούν πιθανές αποτυχίες. Παραδείγματα: ανακριβής αλγόριθμος, σκληρότητα, πορώδες, ακατάλληλο υλικό, καθώς και κόπωση(fatigue), φθορά (wear), και διάβρωση (corrosion) του υλικού • Συχνότητα – εκτιμάται η πιθανότητα να παρουσιασθεί ειδική αιτία αποτυχίας; Από σύγκριση με δεδομένα του παρελθόντος (historical data), αναγνωρίζονται μεταβλητές που χρειάζονται περισσότερη ρύθμιση • Ρυθμίσεις σχεδίου – καταγράφονται οι δράσεις που εξασφαλίζουν επαρκή ρύθμιση για αποφυγή αποτυχίας Σ Ι Σ Δ Πιθανές Α ο ε Ρυθμίσεις Προταθείσες υ ι Λειτουργία Αιτίες Π β ρ Σχεδίου Ενέργειες χ ά Αποτυχίας Δ α ά ν • ……………………………………………………………………… γ ρ ρ ό ν • ……………………………………………………………………… ο χ τ ω • ……………………………………………………………………… τ η η σ η • ……………………………………………………………………… σ τ η • ……………………………………………………………………… α α Τύπος Πιθανής Αποτυχίας Πιθανά Αποτελέσματα Αποτυχίας • ……………………………………………………………………… Υπευθυνότητα & Ημερομ. Περάτωσης Σ ο β α ρ ό τ η τ α Α Σ υ χ ν ό τ η τ α Δ ι ά γ ν ω σ η • …………………………………………………………………………………………………………………………………………. . 10/11/2015 ΔΧ 32 Α Π Δ
Διασφάλιση & ‘Ελεγχος Ποιότητας Διασφάλιση και ΄Ελεγχος Ποιότητας Α Αναγνώριση του Προβλήματος- Ανάλυση Αποτυχίας και Αποτελεσμάτων (FMEA) • Διάγνωση – αξιολογεί τη δυνατότητα του συστήματος ρύθμισης να διαγνώσει αποτυχία. • Αριθμός Προτεραιότητας Διακινδύνευσης ΑΠΔ = (Σοβαρότητα) x (Συχνότητα) x (Διάγνωση) • Προταθείσες ενέργειες – καταγράφονται οι απαιτούμενες ενέργειες για μείωση της σοβαρότητας και συχνότητας και βελτίωση της διάγνωσης αποτυχιών • Υπευθυνότητα & Ημερομ. Περάτωσης – υπεύθυνο τμήμα, πρόσωπο/α, και ημερομηνία περάτωσης προταθεισών ενεργειών • Σοβαρότητα, Συχνότητα, και Διάγνωση επανεκτιμώνται μετά την περάτωση προταθεισών ενεργειών Σ Σ Ι Σ Δ Τύπος Πιθανά Πιθανές Α ο ε Ρυθμίσεις Προταθείσες υ ι Λειτουργία Πιθανής Αποτελέσματα β Αιτίες Π ρ Σχεδίου Ενέργειες χ ά • ……………………………………………………………………… Αποτυχίας Δ α ά ν γ • ……………………………………………………………………… ρ ρ ό ν • ……………………………………………………………………… ο χ τ ω τ η • ……………………………………………………………………… η σ • ……………………………………………………………………… τ η α • ……………………………………………………………………… α Υπευθυνότητα & Ημερομ. Περάτωσης ο β α ρ ό τ η τ α Σ υ χ ν ό τ η τ α Δ ι ά γ ν ω σ η • …………………………………………………………………………………………………………………………………………. . 10/11/2015 ΔΧ 33 Α Π Δ
Διασφάλιση & ‘Ελεγχος Ποιότητας Διασφάλιση και ΄Ελεγχος Ποιότητας Α Αναγνώριση του Προβλήματος Ανάλυση Αποτυχίας και Αποτελεσμάτων (FMEA) Κριτήρια Υπολογισμού Σοβαρότητας FMEA για σχέδιο Αποτέλεσμα Επικίνδυνο χωρίς προειδοποίηση (hazardous w/o warning) Επικίνδυνο με προειδοποίηση (hazardous w/o warning) Πάρα πολύ (very high) σοβαρό Πολύ (high) σοβαρό Αρκετά (moderately) σοβαρό Λίγο (low) σοβαρό Πολύ λίγο (very low) σοβαρό Ελάχιστα (minor) σοβαρό Πολύ ελάχιστα (very minor) σοβαρό Καθόλου σοβαρό 10/11/2015 ΔΧ Βαθμολογία 10 9 8 7 6 5 4 3 2 1 34
Διασφάλιση & ‘Ελεγχος Ποιότητας Διασφάλιση και ΄Ελεγχος Ποιότητας Α Αναγνώριση του Προβλήματος Ανάλυση Αποτυχίας και Αποτελεσμάτων (FMEA) Κριτήρια Υπολογισμού Συχνότητας FMEA για σχέδιο Πιθανότητα Αποτυχίας Πολύ μεγάλη (very high) Αποτυχία αναπόφευκτη Μεγάλη (high) Επαναλαμβανόμενη αποτυχία Μέτρια (moderate) Λίγο (low) σοβαρό Λίγες σχετικά αποτυχίες Απομακρυσμένη (remote) αποτυχία είναι απίθανη 10/11/2015 ΔΧ Βαθμολογία >1 στα 2 10 1 στα 3 9 1 στα 8 8 1 στα 20 7 1 στα 80 6 1 στα 400 5 1 στα 2, 000 4 1 στα 15, 000 3 1 στα 150, 000 2 1 στα 1, 500, 000 1 35
Διασφάλιση & ‘Ελεγχος Ποιότητας Διασφάλιση και ΄Ελεγχος Ποιότητας Α Αναγνώριση του Προβλήματος Ανάλυση Αποτυχίας και Αποτελεσμάτων (FMEA) Κριτήρια Υπολογισμού (Βεβαιότητας) Διάγνωσης FMEA για σχέδιο Διάγνωση Απόλυτη αβεβαιότητα (absolute uncertainty) Πολύ απομακρυσμένη (very remote) βεβαιότητα Απομακρυσμένη (remote) βεβαιότητα Πολύ μικρή (very low) βεβαιότητα Μικρή (low) βεβαιότητα Μέτρια (moderate) βεβαιότητα Αρκετά υψηλή (moderately high) Υψηλή (high) βεβαιότητα Πολύ Υψηλή (very high) βεβαιότητα Σχεδόν βέβαιο (almost certain) 10/11/2015 ΔΧ Βαθμολογία 10 9 8 7 6 5 4 3 2 1 36
Διασφάλιση & ‘Ελεγχος Ποιότητας Διασφάλιση και ΄Ελεγχος Ποιότητας Α Συλλογή & Επεξεργασία Δεδομένων Δεδομένα παράγονται από μέτρηση μεταβλητών σε ωρισμένα στοιχεία ενός πληθυσμού κάτω από ωρισμένες συνθήκες, δηλ. , από πείραμα Ta δεδομένα της ποιότητας αναλύονται και ανταλλάσονται μεταξύ των ενδιαφερομένων με τη βοήθεια εργαλείων από τη Στατιστική. H Στατιστική στόν κόσμο της πραγματικότητας βρίσκει εφαρμογές στην επεξεργασία δεδομένων από: βιομηχανικές διεργασίες, ροές υλικών, διανομή προϊόντων και υπηρεσιών, απογραφές, δημοσκοπήσεις, κλινικές δοκιμές, ασφαλιστικές συναλλαγές, οικονομικές υπηρεσίες, κλπ. Γιατί στατιστική; • Τα δεδομένα είναι αναμφισβήτητα πιο αξιόπιστα για τη λήψη αποφάσεων από την ανεκδοτολογία, • Ο πληθυσμός που ενδιαφέρει είναι μεγάλος και τα χαρακτηριστικά του προσδιορίζονται από δείγματα, και ο όγκος των δεδομένων που συλλέγονται είναι μεγάλος, • Η μεταβλητότητα είναι παρούσα σε όλα τα πραγματικά δεδομένα και το μέγεθός της δεν αποτελεί κριτήριο για το άν πρέπει να ληφθεί υπ’ όψη ή όχι (π. χ. , υπάρχουν 3 δισ. xαρακτήρες στόν κώδικα του DNA, αλλά το DNA δυό οποιoνδήποτε ανθρώπων διαφέρει μόνο κατά 0. 2%) • Η Στατιστική είναι κοινή γλώσσα για την έκφραση της αβεβαιότητας 10/11/2015 ΔΧ 37
Διασφάλιση & ‘Ελεγχος Ποιότητας Διασφάλιση και ΄Ελεγχος Ποιότητας Α Συλλογή & Επεξεργασία Δεδομένων Εργαλεία Ποιότητας – «Και οι επτά ήταν υπέροχοι» Anagnwrish Problhmato. V Carth. V Roh. V Fullo Elegcou Carth. V Pareto Diagramma Aitia. V-Apotelesmato. V 10/11/2015 V Beltiwsh Diergasia. V Efarmogh Diergasia. V V V ΔΧ 38
Διασφάλιση & ‘Ελεγχος Ποιότητας Διασφάλιση και ΄Ελεγχος Ποιότητας Α Συλλογή & Επεξεργασία Δεδομένων Εργαλεία Ποιότητας – «Και οι επτά ήταν υπέροχοι» Anagnwrish Problhmato. V Diagramma Diaspora. V 10/11/2015 Efarmogh Diergasia. V V V Carth. V Elegcou Istogramma (Diagramma Sucnothta. V) Beltiwsh Diergasia. V V V ΔΧ 39
Διασφάλιση & ‘Ελεγχος Ποιότητας Διασφάλιση και ΄Ελεγχος Ποιότητας Συλλογή και Επεξεργασία Δεδομένων Α Πληθυσμός: σύνολο στοιχείων που αναγνωρίζονται με βάση ωρισμένα χαρακτηριστικά Δείγμα: υποσύνολο ενός πληθυσμού, γενικά μεγάλου μεγέθους, από το οποίο υπολογίζονται τα στατιστικά μεγέθη του πληθυσμού Πληθυσμός Δείγμα x 1, x 2 , …, x. N x 1, x 2 , …, xn (n<<N) Μέσος Τυπική Απόκλιση μ σ μ ≠ x , σ≠s Aντιπροσωπευτικό δείγμα: x μ, s σ Μεταβλητή: καθοριστικό χαρακτηριστικό των στοιχείων ενός πληθυσμού Είδη μεταβλητής Κατηγορηματική: με βάση τη συγκεκριμένη μεταβλητή τα στοιχεία ενός πληθυσμού ή δείγματος κατατάσσονται σε μιά ωρισμένη ομάδα ή κατηγορία Ποσοτική: η μεταβλητή παίρνει αριθμητικές τιμές που υπόκεινται σε aριθμητικές πράξεις Διακριτή: μεταβλητή παίρνει διακριτές τιμές στο διάστημα ορισμού της 10/11/2015 ΔΧ 40 Συνεχής: μεταβλητή παίρνει όλες τιμές στο διάστημα ορισμού της
Διασφάλιση & ‘Ελεγχος Ποιότητας Διασφάλιση και ΄Ελεγχος Ποιότητας Α Συλλογή και Επεξεργασία Δεδομένων Κατανομή μεταβλητής: δείχνει ποιές τιμές παίρνει η μεταβλητή και με ποιά συχνότητα Η πιθανότητα για να πάρει η τυχαία μεταβλητή x τη συγκεκριμένη τιμή x 0 είναι: Prob{ x = x 0 } = p(x 0 ) x διακριτή = f(x 0 ) x συνεχής Η πιθανότητα για να είναι η τυχαία μεταβλητή x σε ένα κλειστό διάστημα είναι: Ρrob(να συμβεί Α) = Ρ (Α) Ρrob(να συμβεί Α αν έχει συμβεί Β) = Ρ(Α/Β) Ρrob(να συμβεί Α ή Β) = Ρ(Α B) Ρrob(να συμβούν και Α και Β) = Ρ(Α). Ρ(Β/Α) Ρ(Α B) = Ρ(Α) + Ρ(Β) - Ρ(Α Β) Α & Β ανεξάρτητα Ρ(Α Β) = Ρ(Α). Ρ(Β) Α & Β δεν έχουν επικάλυψη, δηλαδή, Α Β = Ρ(Α B) = Ρ(Α) + Ρ(Β) 10/11/2015 ΔΧ 41
Διασφάλιση & ‘Ελεγχος Ποιότητας Α Τυχαίο Δείγμα, Μέσος και Διασπορά Το δείγμα {xi | i = 1 , …, n} είναι τυχαίο: 1. Eαν ο πληθυσμός είναι απείρου μεγέθους ή πεπερασμένου μεγέθους, η δειγματοληψία με αντικατάσταση, και τα xi , i = 1, …, n, έχουν ανεξάρτητες και ίδιες κατανομές, ή 2. Εάν ο πληθυσμός είναι πεπερασμένου μεγέθους καί δειγματοληψία χωρίς αντικατάσταση, και το δείγμα μεγέθους n μπορεί να επιλεγεί κατά τρόπους με την ίδια πιθανότητα για τον καθένα Μέσος και διαπορά δείγματος και πληθυσμού • Ανεξάρτητα από την κατανομή του πληθυσμού, o μέσος δείγματος μεγέθους n ακολουθεί κανονική κατανομή με μέσο του πληθυσμού, 10/11/2015 ΔΧ μ, και διασπορά σ2/n. Γράφεται 42
Διασφάλιση & ‘Ελεγχος Ποιότητας Διασφάλιση και ΄Ελεγχος Ποιότητας Συλλογή και Επεξεργασία Δεδομένων Α O μέσος της κατανομής είναι μέτρο της τάσης να έχει κέντρο και της θέσης του κέντρου και ορίζεται ως Ο μέσος (mean) της κατανομής, μ, δεν είναι αναγκαστικά ίσος μέ το διάμεσο (median), δ, ή την τιμή τής μεταβλητής που αντιστοιχεί στο 50% της κατανομής (fiftieth percentile) και την πιο πιθανή τιμή της μεταβλητής (mode), Μ. Η διασπορά ή μεταβλητότητα είναι μέτρο του διασκορπισμού των τιμών της μεταβλητής και ορίζεται ως 10/11/2015 ΔΧ 43
Διασφάλιση & ‘Ελεγχος Ποιότητας Διασφάλιση και ΄Ελεγχος Ποιότητας Α Συλλογή και Επεξεργασία Δεδομένων Διακριτές Κατανομές (όταν η μεταβλητή είναι διακριτή) Υπεργεωμετρική είναι το κατάλληλο μοντέλο πιθανότητας για επιλογή τυχαίου δείγματος (όλα τα δείγματα έχουν ιση πιθανότητα επιλογής) με n αντικείμενα, χωρίς αντικατάσταση, από μια ομάδα Ν αντικειμένων από τα οποία D είναι ελαττωματικά Διωνυμική Θεωρείστε μια σειρά από n ανεξάρτητες δοκιμές (το αποτέλεσμα μιας οποιασδήποτε δοκιμής δεν εξαρτάται με οποιοδήποτε τρόπο από το αποτέλεσμα των προηγουμένων) Όταν το αποτέλεσμα κάθε δοκιμής είναι επιτυχία ή αποτυχία, οι δοκιμές ονομάζονται Bernoulli δοκιμές Είναι το κατάλληλο μοντέλο πιθανότητας για επιλογή x ελαττωματικών αντικειμένων από ένα απείρως μεγάλο πληθυσμό ( Ν→∞ ) αντικειμένων με p ποσοστό ελαττωματικών 10/11/2015 ΔΧ 44
Διασφάλιση & ‘Ελεγχος Ποιότητας Διασφάλιση και ΄Ελεγχος Ποιότητας Συλλογή και Επεξεργασία Δεδομένων Διακριτές Κατανομές Διωνυμική Α Η τυχαία μεταβλητή p = x / n , προσέγγιση του πραγματικού και άγνωστου p, έχει διωνυμική κατανομή με παραμέτρους n και p. Eμφανίζεται συχνά στο SPC Πολλές φορές η μεταβλητή p είναι ο λόγος του αριθμού των διαγνωσμένων ελαττωματικών προϊόντων σε ένα δείγμα x δια του μεγέθους του δείγματος n [na] είναι ο μέγιστος ακέραιος < na Κατανομή Poisson Όλες οι διεργασίες ανά μονάδα προϊόντος, χρόνου, μήκους, επιφάνειας, όγκου, κλπ. , μπορούν να προσεγγισθούν από την κατανομή αυτή. Η κατανομή είναι ασύμμετρη (skewed) με μακριά ουρά προς τα δεξιά. Καθώς το λ 10/11/2015 ΔΧ 45 αυξάνει, η κατανομή δείχνει να αποκτά συμμετρία
Διασφάλιση & ‘Ελεγχος Ποιότητας Διασφάλιση και ΄Ελεγχος Ποιότητας Α Συλλογή και Επεξεργασία Δεδομένων Συνεχείς Κατανομές για συνεχείς μεταβλητές Κανονική Η πρόταση «η μεταβλητή x έχει κανονική κατανομή με μέσο μ και τυπική απόκλιση σ» γράφεται x Ν(μ , σ) Είναι συμμετρική, με μια πιθανότερη τιμή (mode) και έχει σχήμα καμπάνας (bell shape) Διάστημα Ποσοστό Πληθυσμού μ + 1σ μ + 2σ μ + 3σ 68. 26% 95. 46% 99. 73% μ=0 σ2 = 1 68. 26% 95. 46% 99. 73% 10/11/2015 ΔΧ 46
Διασφάλιση & ‘Ελεγχος Ποιότητας Διασφάλιση και ΄Ελεγχος Ποιότητας Α Συλλογή και Επεξεργασία Δεδομένων Συνεχείς Κατανομές Κανονική Η συσωρευτική κατανομή (cumulative distribution)ορίζεται ως η πιθανότητα η μεταβλητή x να είναι μικρότερη ή ίση συγκεκριμένης τιμής To παραπάνω ολοκλήρωμα υπολογίζεται σε κλειστή μορφή (closed form) με αλλαγή της μεταβλητής σε Με τήν αλλαγή αυτή, ο υπολογισμός είναι ανεξάρτητος από τό μέσο μ και τη διασπορά σ2 Η μεταβλητή z έχει τυπική κανονική κατανομή (standard normal distribution) με μέσο 0 και διασπορά 1, δηλ. , z ~ N(0 , 1) 10/11/2015 ΔΧ 47
Διασφάλιση & ‘Ελεγχος Ποιότητας Διασφάλιση και ΄Ελεγχος Ποιότητας Συλλογή και Επεξεργασία Δεδομένων Συνεχείς Κατανομές Κανονική • • Α Εάν οι τυχαίες μεταβλητές x 1 , x 2 , …, xn έχουν ανεξάρτητες κανονικές κατανομές με μέσους μ 1 , μ 2 , …, μn και διασπορές σ12, σ22, …, σn 2, αντίστοιχα, η μεταβλητή y = a 1 x 1+ a 2 x 2+ …+ an xn έχει επίσης κανονική κατανομή με μέσο μy = a 1 μ 1+ a 2 μ 2+ …+ an μn και διασπορά σy 2= a 1 σ12 + a 2 σ22 + …+ an σn 2 Θεώρημα του κεντρικού ορίου: Εάν οι τυχαίες μεταβλητές x 1 , x 2 , …, xn έχουν ανεξάρτητες κανονικές κατανομές με μέσους μ 1 , μ 2 , …, μn και διασπορές σ12, σ22, …, σn 2, αντίστοιχα, και y = x 1+ x 2+ …+ xn , η μεταβλητή πλησιάζει στην τυπική κανονική κατανομή, Ν(0, 1), όταν n→∞. Γενικά, αν οι μεταβλητές x 1 , x 2 , …, xn έχουν ίδιες κατανομές πού πλησιάζουν την κανονική, το θεώρημα ισχύει για n ≥ 3 10/11/2015 ΔΧ 48
Διασφάλιση & ‘Ελεγχος Ποιότητας Διασφάλιση και ΄Ελεγχος Ποιότητας Συλλογή και Επεξεργασία Δεδομένων Συνεχείς Κατανομές Α Λογαριθμική Κανονική Κατάλληλο μοντέλο για: 1. Tόν κύκλο ζωής προϊόντος πού αποδομείται με την πάροδο του χρόνου, π. χ. , πολυμερή, λέϊζερ ημιαγωγοί, και 2. Την κατανομή μεγέθους σωματιδίων πού δημιουργήθηκαν από κρυστάλλωση 1 2 διαλύματος σ 2 = 2. 25 σw = 1 w 0. 8 σw 2 = 0. 25 0. 6 0. 4 0. 2 0 0 10/11/2015 1 ΔΧ 2 3 4 5 6 49
Διασφάλιση & ‘Ελεγχος Ποιότητας Διασφάλιση και ΄Ελεγχος Ποιότητας Συλλογή και Επεξεργασία Δεδομένων Συνεχείς Κατανομές Α Εκθετική Η συσσωρευτική εκθετική κατανομή είναι Κατάλληλο μοντέλο για την κατανομή χρόνου αποτυχίας μέρους ή ολοκλήρου συστήματος λ ονομάζεται ρυθμός αποτυχίας; 1/λ ονομάζεται μέσος χρόνος αποτυχίας Γάμμα (Κατανομή) Γάμμα συνάρτηση: 10/11/2015 ΔΧ 50
Διασφάλιση & ‘Ελεγχος Ποιότητας Διασφάλιση και ΄Ελεγχος Ποιότητας Α Συλλογή και Επεξεργασία Δεδομένων Συνεχείς Κατανομές Γάμμα (Κατανομή) 1 Εάν r = 1, η γάμμα κατανομή γίνεται ίδια με την εκθετική με παράμετρο λ r =1 , λ = 1 r =2 , λ = 1 0. 8 0. 6 r =3 , λ = 1 0. 4 0. 2 0 0 2 4 6 8 10 12 Η συσσωρευτική γάμμα κατανομή είναι Κατάλληλο μοντέλο για χρόνο αποτυχίας δυαδικού εφεδρικού ψηφιακού συστήματος (αποτελείται απο δύο on/off υποσυστήματα, απο τα οποία όταν το ένα είναι σε λειτουργία το άλλο δέν είναι) 10/11/2015 ΔΧ 51
Διασφάλιση & ‘Ελεγχος Ποιότητας Διασφάλιση και ΄Ελεγχος Ποιότητας Συλλογή και Επεξεργασία Δεδομένων Συνεχείς Κατανομές Α Weibull όπου θ είναι η παράμετρος κλίμακας και β παράμετρος σχήματος Όταν β =1, η κατανομή γίνεται εκθετική με μέσο 1/θ β=1/2 β=1 β=2 β=4 Η συσσωρευτική κατανομή Weibull είναι 10/11/2015 ΔΧ 52
Διασφάλιση & ‘Ελεγχος Ποιότητας Διασφάλιση και ΄Ελεγχος Ποιότητας Συλλογή και Επεξεργασία Δεδομένων Συνεχείς Κατανομές Α Weibull Κατάλληλο μοντέλο για: 1. Χρόνος για αποτυχία ηλεκτρικών και ηλεκτρονικών συσκευών, π. χ. , στοιχείων μνήμης, μηχανικών εξαρτημάτων, π. χ. , ρουλεμάν, κατασκευαστικών στοιχείων για αεροπλάνα και αυτοκίνητα, και 2. Κατανομή μεγέθους για σωματίδια πού δημιουργήθηκαν από θραύση υλικού Διάγραμμα Πιθανότητας Διάγραμμα με λογαριθμική κλίμακα για τον κάθετο άξονα που είναι για την πιθανότητα ή ποσοστό εμφάνισης της συγκεκριμένης τιμής και γραμμική ή λογαριθμική κλίμακα για τον οριζόντιο άξονα που είναι για τις τιμές της μεταβλητής Στο διάγραμμα πιθανότητας με γραμμική κλίμακα για τον οριζόντιο άξονα, η κανονική και η εκθετική κατανομή παριστάνονται από ευθείες γραμμές με διαφορετική κλίση η καθεμιά Στο διάγραμμα πιθανότητας με λογαριθμική κλίμακα για τον οριζόντιο άξονα, η λογαριθμική κανονική και η κατανομή Weibull παριστάνονται από ευθείες γραμμές με διαφορετική κλίση η καθεμιά Παράδειγμα (επόμενη διαφάνεια) 10/11/2015 ΔΧ 53
Διασφάλιση ‘Ελεγχος Ποιότητας Διασφάλιση &και ΄Ελεγχος Ποιότητας Συλλογή και Επεξεργασία Δεδομένων Συνεχείς Κατανομές Διάγραμμα Πιθανότητας Στο παράδειγμα δίπλα, τα δεδομένα φαίνεται να ακολουθούν τη Λογαριθμική κανονική κατανομή Το συμπέρασμα αυτό επιβεβαιώνεται απο εξέταση της ποιότητας της προσέγγισης (goodness-of-fit) 10/11/2015 Α ΔΧ 54
Διασφάλιση & ‘Ελεγχος Ποιότητας Α Συλλογή και Επεξεργασία Δεδομένων Κανονική, χ2, t, και F Κατανομές • Εάν τά xi , i = 1 , …, n, έχουν ανεξάρτητες κανονικές κατανομές, ή μεταβλητή έχει την χ2 (χί τετράγωνο) κατανομή με n βαθμούς ελευθερίας. Η χ2 κατανομή με n βαθμούς είναι • Εάν το τυχαίο δείγμα {xi | i = 1 , …, n} είναι από την κατανομή Ν(μ, σ2), η μεταβλητή έχει χ2 κατανομή με n-1 βαθμούς ελευθερίας 10/11/2015 Δημήτρης Χατζηαβραμίδης ΔΧ 55
Διασφάλιση & ‘Ελεγχος Ποιότητας Α Συλλογή και Επεξεργασία Δεδομένων Κανονική, χ2, t, και F Κατανομές • Εάν η μεταβλητή x έχει κανονική κατανομή και η μεταβλητή y έχει χ2 κατανομή με k βαθμούς ελευθερίας, η μεταβλητή με k βαθμούς ελευθερίας, που έχει τη μορφή G[(k +1 ) / 2] æ t 2 ö ç + 1÷ f (t ) = p G ( k / 2) ç k ÷ k è ø • έχει t κατανομή - ( k +1) / 2 -¥ <t < ¥ H μεταβλητή έχει μέσο μ = 0 και διασπορά σ2 = k/(k-2) για k > 2 Εάν το τυχαίο δείγμα {xi | i = 1 , …, n} είναι από την κατανομή Ν(μ, σ2), η μεταβλητή 10/11/2015 έχει t κατανομή με n-1 βαθμούς ελευθερίας Δημήτρης Χατζηαβραμίδης ΔΧ 56
Διασφάλιση & ‘Ελεγχος Ποιότητας Α Συλλογή και Επεξεργασία Δεδομένων Κανονική, χ2, t, και F Κατανομές • Εάν οι μεταβλητές x και y έχουν χ2 κατανομές με βαθμούς ελευθερίας nx και ny , αντίστοιχα, ο λόγος z = (x / nx ) /(y / ny) έχει κατανομή Fnx , ny • Eάν για τις μεταβλητές x 1 και x 2 ισχύει x 1 ~ N(μ 1 , σ12) και x 2 ~ N(μ 2 , σ22) και επιλεγούν τα τυχαία δείγματα {x 1 i | i = 1 , …, n 1 } και {x 2 i | i = 1 , …, n 2 }, για το λόγο (s 12/σ12) /(s 22/σ22) ισχύει 10/11/2015 Δημήτρης Χατζηαβραμίδης ΔΧ 57
10/11/2015 ΔΧ 58
10/11/2015 ΔΧ 59
Διασφάλιση & ‘Ελεγχος Ποιότητας Συλλογή και Επεξεργασία Δεδομένων Α Εκτίμηση Παραμέτρων και Δοκιμή Υπόθεσης Στατιστική Υπόθεση για ένα Πληθυσμό Ηο : Η 1 : μ = μο μ ≠ μο μηδενική υπόθεση εναλλακτική υπόθεση α = Ρ ( λάθος τύπου Ι ) = Ρ ( απόρριψη της Ηο | Ηο σωστή ) κίνδυνος για παραγωγό /προμηθευτή β = Ρ ( λάθος τύπου ΙΙ ) = Ρ ( αποδοχή της Ηο | Ηο λανθασμένη ) κίνδυνος για πελάτη /καταναλωτή Άγνωστος μέσος, γνωστή διασπορά Όταν η τυχαία μεταβλητή x έχει κατανομή με άγνωστο μέσο και γνωστή διασπορά, παίρνουμε ένα τυχαίο δείγμα με n μετρήσεις του x, υπολογίζουμε το (μο είναι μια τυπική τιμή), εξετάζουμε και αποφασίζουμε : 1. Δίπλευρη Εναλλακτική Υπόθεση, Η 1 : μ ≠ μο Απορρίπτουμε την Ηο, εάν |Ζο| > Ζα/2 , Ζα/2 είναι η άνω α/2 ποσοστιαία τιμή της τυπικής κανονικής κατανομής, Ν(0, 1) 2. Μονόπλευρη Εναλλακτική Υπόθεση, Η 1 : μ > μο ή Η 1 : μ < μο Η 1 : μ > μο Απορρίπτουμε την Ηο, εάν Ζο > Ζα 10/11/2015 Δημηαβραμίδης ΔΧ Η 1 : μ < μο Απορρίπτουμε την Ηο, εάν Ζο < - Ζα 60
Διασφάλιση & ‘Ελεγχος Ποιότητας Α Συλλογή και Επεξεργασία Δεδομένων Εκτίμηση Παραμέτρων και Δοκιμή Υπόθεσης για ένα Πληθυσμό Διάστημα Εμπιστοσύνης Είναι ο εκτιμητής του διαστήματος μιας παραμέτρου πού περιέχει την αληθινή τιμή της παραμέτρου με κάποια πιθανότητα, γιά παράδειγμα P{ L ≤ μ ≤ U } = 1 – α δίπλευρο διάστημα εμπιστοσύνης P{ L ≤ μ } = 1 – α ή P{ μ ≤ U } = 1 – α μονόπλευρο διάστημα εμπιστοσύνης Διάστημα 100(1 – α)% εμπιστοσύνης για τον άγνωστο μ: (1) το διάστημα που περιέχει τον άγνωστο με βεβαιότητα 100(1 – α)% ή (2) αν έχουμε ένα μεγάλο αριθμό τυχαίων δειγμάτων, και για κάθε δείγμα ορίσουμε ένα διάστημα που μπορεί να περιέχει τον άγνωστο μ , τό 100(1 – α)% αυτών των διαστημάτων θα περιέχει την πραγματική τιμή του μ Διάστημα εμπιστοσύνης μέσου, με γνωστή διασπορά Όταν η τυχαία μεταβλητή x έχει κατανομή με άγνωστο μέσο και γνωστή διασπορά, παίρνουμε ένα τυχαίο δείγμα με n μετρήσεις του x και ορίζουμε το διάστημα 100(1 – α)% εμπιστοσύνης για τον άγνωστο μ: κατώτερο όριο διαστήματος εμπιστοσύνης ανώτερο όριο διαστήματος εμπιστοσύνης 10/11/2015 Δημήτρης Χατζηαβραμίδης ΔΧ 61
Διασφάλιση & ‘Ελεγχος Ποιότητας Α Συλλογή και Επεξεργασία Δεδομένων Εκτίμηση Παραμέτρων και Δοκιμή Υπόθεσης για ένα Πληθυσμό Επίπεδο σημαντικότητας είναι η τιμή του α για την οποία η μηδενική υπόθεση απορρίπτεται ή γίνεται αποδεκτή Τιμή Ρ είναι το μικρότερο επίπεδο σημαντικότητας πού μπορεί να οδηγήσει σε απόρριψη ή αποδοχή της μηδενικής υπόθεσης Για δοκιμές με το στατιστικό μέγεθος Ζο , η τιμή Ρ υπολογίζεται ως εξής Φ(Ζο) είναι η αθροιστική τυπική κανονική κατανομή 10/11/2015 ΔΧ 62
Διασφάλιση & ‘Ελεγχος Ποιότητας Α Συλλογή και Επεξεργασία Δεδομένων Εκτίμηση Παραμέτρων και Δοκιμή Υπόθεσης για ένα Πληθυσμό Άγνωστα: μέσος και διασπορά κανονικής κατανομής Γιά την τυχαία μεταβλητή x Ν(μ, σ2), με άγνωστα μέσο μ και διασπορά σ2, αν θέλουμε να εξετάσουμε Η 0 : μ = μ 0 μηδενική υπόθεση Η 1 : μ ≠ μ 0 ή μ > μ 0 ή μ < μ 0 εναλλακτική υπόθεση (μ 0 τυπική τιμή) παίρνουμε ένα τυχαίο δείγμα μεγέθους n από μετρήσεις του x, υπολογίζουμε το , εξετάζουμε και αποφασίζουμε 1. 2. Δίπλευρη Εναλλακτική Υπόθεση, Η 1 : μ ≠ μ 0 Απορρίπτουμε την Η 0 , εάν |t 0| > tα/2, n-1 , tα/2, n-1 είναι η άνω a /2 ποσοστιαία τιμή της t κατανομής με n-1 βαθμούς ελευθερίας Μονόπλευρη Εναλλακτική Υπόθεση, Η 1 : μ > μ 0 ή Η 1 : μ < μ 0 Απορρίπτουμε την Η 0 , εάν t 0 > tα, n-1 , εάν Η 1 : μ > μ 0 Απορρίπτουμε την Η 0 , εάν t 0 < - tα, n-1 , εάν Η 1 : μ < μ 0 10/11/2015 Δημήτρης Χατζηαβραμίδης ΔΧ 63
Διασφάλιση & ‘Ελεγχος Ποιότητας Συλλογή και Επεξεργασία Δεδομένων Εκτίμηση Παραμέτρων και Δοκιμή Υπόθεσης για ένα Πληθυσμό Διάστημα εμπιστοσύνης μέσου κανονικής μεταβολής με άγνωστη διασπορά Γιά την τυχαία μεταβλητή x ~ Ν(μ, σ2), με άγνωστο μέσο μ και διασπορά σ2, παίρνουμε ένα τυχαίο δείγμα με n μετρήσεις του x και ορίζουμε το διάστημα 100(1 – α)% εμπιστοσύνης για τον άγνωστο μ: Α κατώτερο όριο διαστήματος εμπιστοσύνης ανώτερο όριο διαστήματος εμπιστοσύνης 10/11/2015 Δημήτρης Χατζηαβραμίδης ΔΧ 64
Διασφάλιση & ‘Ελεγχος Ποιότητας Συλλογή και Επεξεργασία Δεδομένων Εκτίμηση Παραμέτρων και Δοκιμή Υπόθεσης για ένα Πληθυσμό Άγνωστα: μέσος και διασπορά κανονικής κατανομής Α Tό αποτέλεσμα της εξέτασης του μέσου είναι σχετικά ανεξάρτητο τής υπόθεσης κανονικότητας (normality assumption). δεν είναι ανεξάρτητο για εξέταση της διασποράς Γιά την τυχαία μεταβλητή x ~ Ν(μ, σ2), με άγνωστο μέσο μ και διασπορά σ2, αν θέλουμε να εξετάσουμε Η 0 : σ2 = σ02 μηδενική υπόθεση Η 1 : σ2 ≠ σ02 ή σ2 > σ02 ή σ2 < σ02 εναλλακτική υπόθεση (σ02 τυπική τιμή) παίρνουμε ένα τυχαίο δείγμα μεγέθους n από μετρήσεις του x, υπολογίζουμε το , εξετάζουμε και αποφασίζουμε 1. Δίπλευρη Εναλλακτική Υπόθεση, Η 1 : σ2 ≠ σ02 Απορρίπτουμε την Η 0 , εάν χ02 > χ2α/2, n-1 ή χ02 < χ21 -α/2, n-1, όπου χ21 -α/2, n-1 και χ2α/2, n-1 είναι η κάτω 1 - a /2 και άνω a /2 ποσοστιαία τιμή, αντίστοιχα, της χί τετράγωνο κατανομής με n-1 βαθμούς ελευθερίας 2. Μονόπλευρη Εναλλακτική Υπόθεση, Η 1 : σ2 > σ02 ή Η 1 : σ2 < σ02 Η 1 : σ2 > σ 0 2 Απορρίπτουμε την Η 0 , εάν χ02 > χ21 -α, n-1 10/11/2015 : σ2 < σ 2 Απορρίπτουμε την Η , εάν χ 2 < χ2 ΔΧ Η 1 0 0 0 1 -α, n-1 65
Διασφάλιση & ‘Ελεγχος Ποιότητας Συλλογή και Επεξεργασία Δεδομένων Εκτίμηση Παραμέτρων και Δοκιμή Υπόθεσης για ένα Πληθυσμό Α Διάστημα εμπιστοσύνης διασποράς κανονικής κατανομής Γιά την τυχαία μεταβλητή x Ν(μ, σ2), με άγνωστο μέσο μ και διασπορά σ2, παίρνουμε ένα τυχαίο δείγμα με n μετρήσεις του x και ορίζουμε το διάστημα 100(1 – α)% εμπιστοσύνης για τον άγνωστο σ2 : κατώτερο όριο διαστήματος εμπιστοσύνης ανώτερο όριο διαστήματος εμπιστοσύνης 10/11/2015 Δημήτρης Χατζηαβραμίδης ΔΧ 66
Διασφάλιση & ‘Ελεγχος Ποιότητας Α Συλλογή και Επεξεργασία Δεδομένων Εκτίμηση Παραμέτρων και Δοκιμή Υπόθεσης για ένα Πληθυσμό Kλάσμα πληθυσμού Άν συλλεγή ένα τυχαίο δείγμα n αντικειμένων από ένα πληθυσμό και x αντικείμενα από το δείγμα αυτό ανήκουν σε μια ομάδα που αποτελεί p κλάσμα του πληθυσμού και θέλουμε να εξετάσουμε Η 0 : p = p 0 μηδενική υπόθεση Η 1 : p ≠ p 0 εναλλακτική υπόθεση (p 0 τυπική τιμή) υπολογίζουμε το Η 0 απορρίπτεται αν |Ζ 0 | > Ζα/2. Οι μονόπλευρες εναλλακτικές υποθέσεις εξετάζονται με παρόμοιο τρόπο Η δοκιμή αυτή βασίζεται στο γεγονός ότι η κανονική κατανομή προσεγγίζει τη διωνυμική. Πράγματι, η διωνυμική είναι άθροισμα μιας σειράς από Βernoulli δοκιμές που η καθεμιά έχει πιθανότητα επιτυχίας p. Άν ο αριθμός των δοκιμών n είναι μεγάλος, τότε το θεώρημα κεντρικού ορίου δικαιολογεί την προσέγγιση της διωνυμικής κατανομής από κανονική με μέσο np και διασπορά np(1 -p) 10/11/2015 Δημήτρης Χατζηαβραμίδης ΔΧ 67
Διασφάλιση & ‘Ελεγχος Ποιότητας Α Συλλογή και Επεξεργασία Δεδομένων Εκτίμηση Παραμέτρων και Δοκιμή Υπόθεσης για ένα Πληθυσμό Πιθανότητα λάθους τύπου ΙΙ Άν θέλουμε να βρούμε την πιθανότητα λάθους τύπου ΙΙ που σχετίζεται με τη δοκιμή: Η 0 : μ = μ 0 μηδενική υπόθεση Η 1 : μ ≠ μ 0 εναλλακτική υπόθεση και αν η διασπορά σ2 είναι γνωστή, υπολογίζουμε το για το οποίο ισχύει Ζ 0 Ν(0, 1) Για να βρούμε την πιθανότητα λάθους τύπου ΙΙ, υποθετούμε ότι η μηδενική υπόθεση Η 0 είναι ψευδής. Υποθέτουμε ότι ο μέσος της κατανομής είναι μ 1 = μ 0 + δ, όπου δ>0. Τότε, η εναλλακτική υπόθεση Η 1 είναι αληθινή και το Ζ 0 ~ Ν(δ√n /σ, 1). Η κατανομή του Ζ 0 και για τις δυο υποθέσεις, Η 0 και Η 1 , παριστάνεται στήν εικόνα που ακολουθεί. 10/11/2015 Δημήτρης Χατζηαβραμίδης ΔΧ 68
Διασφάλιση & ‘Ελεγχος Ποιότητας Α Συλλογή και Επεξεργασία Παραμέτρων Εκτίμηση Παραμέτρων και Δοκιμή Υπόθεσης για ένα Πληθυσμό Πιθανότητα λάθους τύπου ΙΙ Η πιθανότητα λάθους τύπου ΙΙ είναι η πιθανότητα –Ζα/2<Ζ 0 < Ζα/2 , αν η Η 1 αληθεύει. Η πιθανότητα αυτή υπολογίζεται από τη διαφορά Φ(Ζα/2 ) - Φ(–Ζα/2 ), όπου Φ είναι η συσσωρευτική κατανομή τής Ν(δ√n /σ, 1), δηλ. , η πιθανότητα λάθους τύπου ΙΙ, β, είναι Μέγεθος δείγματος Η πιθανότητα λάθους τύπου ΙΙ, β, είναι συνάρτηση των n, δ και α. Στην παρακάτω εικόνα, για α = 0. 05 και διαφορετικές τιμές των n και δ, σχεδιάζονται καμπύλες αυτής της συνάρτησης. Οι καμπύλες αυτές ονομάζονται χαρακτηριστικές καμπύλες λειτουργίας. Η μεταβλητή του οριζόντιου άξονα ορίζεται ως d = |δ| /σ Οι χαρακτηριστικές καμπύλες λειτουργίας χρησιμοποιούνται για τον προσδιορισμό του μεγέθους του δείγματος για τον προσδιορισμό μιας συγκεκριμένης διαφοράς με ωρισμένη 10/11/2015 ΔΧ 69 πιθανότητα
Διασφάλιση & ‘Ελεγχος Ποιότητας Α Συλλογή και Επεξεργασία Δεδομένων Εκτίμηση Παραμέτρων και Δοκιμή Υπόθεσης για ένα Πηθυσμό Μέγεθος δείγματος Από την εξέταση των χαρακτηριστικών καμπυλών λειτουργίας στην προηγούμενη εικόνα συμπεραίνουμε ότι: 1. Όσο πιο μακρυά είναι ο πραγματικός μέσος μ 1 από την υποτιθέμενη τιμή μ 0 , δηλ. , όσο μεγαλύτερο είναι το δ, μεγάλες διαφορές ανακαλύπτονται πιο εύκολα από τις μικρές, και 2. Όσο μεγαλώνει το μέγεθος του δείγματος n, η πιθανότητα λάθους τύπου ΙΙ ελαττώνεται για σταθερές τιμές των δ και α. Για να ανακαλύψουμε μια συγκεκριμένη διαφορά, μπορούμε να κάνουμε τη δοκιμή πιο δυνατή με αύξηση του μεγέθους του δείγματος 10/11/2015 Δημήτρης Χατζηαβραμίδης ΔΧ 70
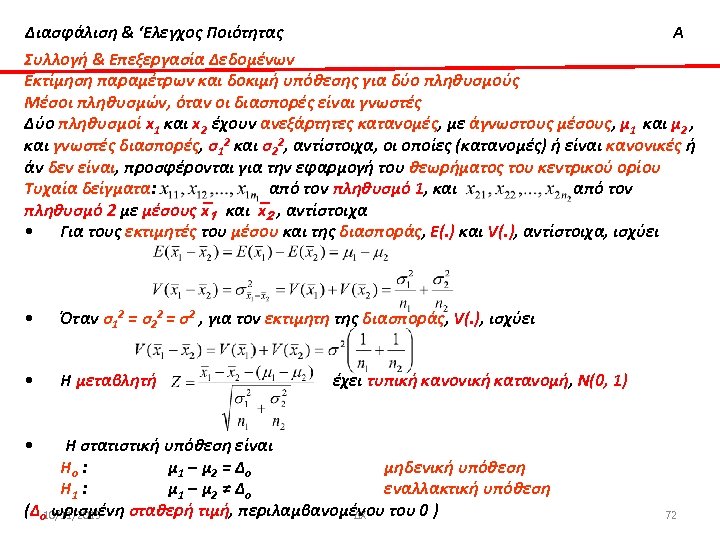
Διασφάλιση & ‘Ελεγχος Ποιότητας Α Συλλογή & Επεξεργασία Δεδομένων Εκτίμηση παραμέτρων και δοκιμή υπόθεσης για δύο πληθυσμούς Μέσοι πληθυσμών, όταν οι διασπορές είναι γνωστές Δύο πληθυσμοί, x 1 και x 2, έχουν ανεξάρτητες κατανομές, με άγνωστους μέσους, μ 1 και μ 2 , και γνωστές διασπορές, σ12 και σ22, αντίστοιχα, οι οποίες (κατανομές) ή είναι κανονικές ή άν δεν είναι, προσφέρονται για την εφαρμογή του θεωρήματος του κεντρικού ορίου Οι δύο πληθυσμοί παριστανονται στήν παρακάτω εικόνα 10/11/2015 ΔΧ 71
Διασφάλιση & ‘Ελεγχος Ποιότητας Α Συλλογή & Επεξεργασία Δεδομένων Εκτίμηση παραμέτρων και δοκιμή υπόθεσης για δύο πληθυσμούς Μέσοι πληθυσμών, όταν οι διασπορές είναι γνωστές Δύο πληθυσμοί x 1 και x 2 έχουν ανεξάρτητες κατανομές, με άγνωστους μέσους, μ 1 και μ 2 , και γνωστές διασπορές, σ12 και σ22, αντίστοιχα, οι οποίες (κατανομές) ή είναι κανονικές ή άν δεν είναι, προσφέρονται για την εφαρμογή του θεωρήματος του κεντρικού ορίου Τυχαία δείγματα: από τον πληθυσμό 1, και από τον πληθυσμό 2 με μέσους x 1 και x 2 , αντίστοιχα • Για τους εκτιμητές του μέσου και της διασποράς, Ε(. ) και V(. ), αντίστοιχα, ισχύει • Όταν σ12 = σ2 , για τον εκτιμητη της διασποράς, V(. ), ισχύει • Η μεταβλητή έχει τυπική κανονική κατανομή, Ν(0, 1) • Η στατιστική υπόθεση είναι Ηο : μ 1 – μ 2 = Δο μηδενική υπόθεση Η 1 : μ 1 – μ 2 ≠ Δο εναλλακτική υπόθεση (Δο 10/11/2015 ωρισμένη σταθερή τιμή, περιλαμβανομένου του 0 ) ΔΧ 72
Διασφάλιση & ‘Ελεγχος Δεδομένων Συλλογή & ΕπεξεργασίαΠοιότητας Δειγματοληψία για Αριθμητικές Μεταβλητές Εκτίμηση παραμέτρων και δοκιμή υπόθεσης για δύο πληθυσμούς Μέσοι πληθυσμών, όταν οι διασπορές είναι γνωστές Α Δύο πληθυσμοί x 1 και x 2 έχουν ανεξάρτητες κατανομές, με άγνωστους μέσους, μ 1 και μ 2 , και γνωστές διασπορές, σ12 και σ22, αντίστοιχα, οι οποίες (κατανομές) ή είναι κανονικές ή άν δεν είναι, προσφέρονται για την εφαρμογή του θεωρήματος του κεντρικού ορίου Τυχαία δείγματα: από τον πληθυσμό 1, και από τον πληθυσμό 2 με μέσους, , αντίστοιχα Ισχύουν τα ακόλουθα : 1. Δίπλευρη Εναλλακτική Υπόθεση, Η 1 : μ 1 – μ 2 ≠ Δο Απορρίπτουμε την Ηο ( δηλ. , μ 1 – μ 2 = Δο ) εάν |Ζο| > Ζα/2 , Ζα/2 είναι η α/2 ποσοστιαία τιμή της τυπικής κανονικής κατανομής, Ν(0, 1), και 2. Μονόπλευρη Εναλλακτική Υπόθεση, Η 1 : μ 1 – μ 2 > Δο ή Η 1 : μ 1 – μ 2 < Δο Η 1 : μ 1 – μ 2 > Δο Απορρίπτουμε την Ηο, εάν Ζο > Ζα Η 1 : μ 1 – μ 2 < Δο Απορρίπτουμε την Ηο, εάν Ζο < - Ζα Το δίπλευρο διάστημα 100(1 – α)% εμπιστοσύνης για τον άγνωστο μ 1 – μ 2 είναι 10/11/2015 ΔΧ Παρόμοια για μονόπλευρα διαστήματα εμπιστοσύνης 73
Διασφάλιση & ‘Ελεγχος Ποιότητας Συλλογή & Επεξεργασία Δεδομένων Εκτίμηση παραμέτρων και δοκιμή υπόθεσης για δύο πληθυσμούς Μέσοι πληθυσμών, όταν οι διασπορές είναι άγνωστες και ίσες, σ12 = σ2 Α Δύο πληθυσμοί x 1 και x 2 έχουν ανεξάρτητες κατανομές, με άγνωστους μέσους, μ 1 και μ 2 , και άγνωστες αλλά ίσες διασπορές, σ12 = σ2, αντίστοιχα, οι οποίες (κατανομές) ή είναι κανονικές ή άν δεν είναι, προσφέρονται για την εφαρμογή του θεωρήματος του κεντρικού ορίου Τυχαία δείγματα: από τον πληθυσμό 1, και από τον πληθυσμό 2, με μέσους , και διασπορές , αντίστοιχα • Ο σταθμισμένος μέσος (weighted average) των διασπορών των δύο δειγμάτων, s 12 και s 22, ή, με άλλη ονομασία, ο συγκεντρωτικός εκτιμητής (pooled estimator), sp 2, είναι όπου το w, 0 < w < 1, εξαρτάται από τα n 1 και n 2 , και n 1+ n 2 – 2 είναι οι βαθμοί ελευθερίας του sp 2 Η μεταβλητή έχει τυπική κανονική μεταβολή, Ν(0, 1), ενώ η μεταβλητή έχει t κατανομή με n 1+ n 2 – 2 βαθμούς ελευθερίας 10/11/2015 ΔΧ 74
Διασφάλιση & ‘Ελεγχος Ποιότητας Συλλογή & Επεξεργασία Δεδομένων Εκτίμηση παραμέτρων και δοκιμή υπόθεσης για δύο πληθυσμούς Μέσοι πληθυσμών, όταν οι διασπορές είναι άγνωστες και ίσες, σ12 = σ2 Α Δύο πληθυσμοί x 1 και x 2 έχουν ανεξάρτητες κατανομές, με άγνωστους μέσους, μ 1 και μ 2 , και άγνωστες και ίσες διασπορές σ12 , σ22 , αντίστοιχα, οι οποίες (κατανομές) ή είναι κανονικές ή άν δεν είναι, προσφέρονται για την εφαρμογή του θεωρήματος του κεντρικού ορίου Τυχαία δείγματα: από τον πληθυσμό 1, και από τον πληθυσμό 2, με μέσους x 1 , x 2 , και διασπορές , αντίστοιχα Ισχύουν τα ακόλουθα : 1. Δίπλευρη Εναλλακτική Υπόθεση, Η 1 : μ 1 – μ 2 ≠ Δο Απορρίπτουμε την Ηο ( δηλ. , μ 1 – μ 2 = Δο ) εάν |tο| > tα/2 , tα/2 είναι η α/2 ποσοστιαία τιμή της t κατανομής με n 1+ n 2 – 2 βαθμούς ελευθερίας , και 2. Μονόπλευρη Εναλλακτική Υπόθεση, Η 1 : μ 1 – μ 2 > Δο ή Η 1 : μ 1 – μ 2 < Δο Η 1 : μ 1 – μ 2 > Δο Απορρίπτουμε την Ηο, εάν tο > tα Η 1 : μ 1 – μ 2 < Δο Απορρίπτουμε την Ηο, εάν tο < - tα Το δίπλευρο διάστημα 100(1 – α)% εμπιστοσύνης για τον άγνωστο μ 1 – μ 2 είναι 10/11/2015 ΔΧ Παρόμοια για μονόπλευρα διαστήματα εμπιστοσύνης 75
Διασφάλιση & ‘Ελεγχος Ποιότητας Α Συλλογή & Επεξεργασία Δεδομένων Εκτίμηση παραμέτρων και δοκιμή υπόθεσης για δύο πληθυσμούς Μέσοι πληθυσμών, όταν οι διασπορές είναι άγνωστες και άνισες, σ12 ≠ σ22 Δύο πληθυσμοί x 1 και x 2 έχουν ανεξάρτητες κατανομές, με άγνωστους μέσους, μ 1 και μ 2 , και άγνωστες και άνισες διασπορές, σ12 ≠ σ22, αντίστοιχα, οι οποίες (κατανομές) ή είναι κανονικές ή άν δεν είναι, προσφέρονται για την εφαρμογή του θεωρήματος του κεντρικού ορίου Τυχαία δείγματα: από τον πληθυσμό 1, και από τον πληθυσμό 2, με μέσους και διασπορές , αντίστοιχα Η μεταβλητή έχει t κατανομή με ν βαθμούς ελευθερίας, όπου ν δίνεται από τη σχέση Το δίπλευρο διάστημα 100(1 – α)% εμπιστοσύνης για τον άγνωστο μ 1 – μ 2 είναι tα/2, ν είναι η α/2 ποσοστιαία τιμή τής t κατανομής με ν βαθμούς ελευθερίας 10/11/2015 ΔΧ 76
Διασφάλιση & ‘Ελεγχος Ποιότητας Συλλογή & Επεξεργασία Δεδομένων Εκτίμηση παραμέτρων και δοκιμή υπόθεσης για δύο πληθυσμούς Διασπορές πληθυσμών, όταν οι διασπορές είναι άγνωστες και ίσες , σ12 = σ2 Α Δύο πληθυσμοί x 1 και x 2 έχουν ανεξάρτητες κανονικές κατανομές με άγνωστες και ίσες διασπορές σ12 = σ2. Παίρνουμε δύο τυχαία δείγματα μεγέθους n 1 και n 2 , από τούς πληθυσμούς 1 και 2, αντίστοιχα, ένα δείγμα ανά πληθυσμό. Τα δείγματα έχουν διασπορές s 12 και s 22 , αντίστοιχα. Για να εξετάσουμε τις υποθέσεις Ηο : σ12 = σ22 μηδενική υπόθεση Η 1 : σ12 ≠ σ22 εναλλακτική υπόθεση υπολογίζουμε το F 0 = s 12 / s 22 Ισχύουν τα ακόλουθα : 1. Δίπλευρη Εναλλακτική Υπόθεση, Η 1 : σ12 ≠ σ22 Απορρίπτουμε την Ηο εάν ή , όπου και είναι η άνω α/2 και κάτω 1 –α/2 ποσοστιαία τιμή της F κατανομής με n 1 - 1 και n 2 - 1 βαθμούς ελευθερίας , αντίστοιχα και 2. Μονόπλευρη Εναλλακτική Υπόθεση, Η 1 : σ12 > σ22 ή Η 1 : σ12 < σ22 Απορρίπτουμε την Ηο εάν Η 1 : σ12 > σ22 Απορρίπτουμε την Ηο εάν • Σημειώστε ότι F 1 -α, u, v = 1 / Fα, v, u και η πιθανότητα Prob{Fu, v < Fα/2, u, v} = α/2 όπου Fu, v είναι η F κατανομή με u και v βαθμούς ελευθερίας 10/11/2015 ΔΧ 77
Διασφάλιση & ‘Ελεγχος Ποιότητας Α Συλλογή & Επεξεργασία Δεδομένων Εκτίμηση παραμέτρων και δοκιμή υπόθεσης για δύο πληθυσμούς Διασπορές πληθυσμών, όταν οι διασπορές είναι άγνωστες και άνισες, σ12 ≠ σ22 Δύο πληθυσμοί x 1 ~ Ν(μ 1 , σ12) και x 2 ~ Ν(μ 2 , σ22), όπου μ 1 , μ 2 και σ12, σ22 είναι άγνωστοι. Παίρνουμε δύο τυχαία δείγματα μεγέθους n 1 και n 2 , από τούς πληθυσμούς 1 και 2, αντίστοιχα, ένα δείγμα ανά πληθυσμό. Τα δείγματα έχουν διασπορές s 12 και s 22 , αντίστοιχα. Το δίπλευρο διάστημα 100(1 – α)% εμπιστοσύνης για τον άγνωστο σ12/ σ22 είναι Τα άνω και κάτω όρια εμπιστοσύνης είναι 10/11/2015 ΔΧ 78
Διασφάλιση & ‘Ελεγχος Ποιότητας Α Συλλογή & Επεξεργασία Δεδομένων Εκτίμηση παραμέτρων και δοκιμή υπόθεσης για δύο πληθυσμούς Κλάσματα δύο πληθυσμών Θεωρείστε δύο τυχαία δείγματα μεγέθους n 1 και n 2 , από τούς πληθυσμούς 1 και 2, αντίστοιχα, ένα δείγμα ανά πληθυσμό. Το κάθε δείγμα περιέχει x 1 και x 2 αντικείμενα , αντίστοιχα. Ta δείγματα είναι αρκετά μεγάλα ώστε η προσέγγιση της διωνυμικής κατανομής από την κανονική να ισχύει για κάθε πληθυσμό. Αυτό συνεπάγεται ότι οι εκτιμητές να έχουν κατανομές κατά προσέγγιση κανονικές Για να εξετάσουμε την υπόθεση Η 0 : p 1 = p 2 Η 0 : p 1 ≠ p 2 σχηματίζουμε τη μεταβλητή την τυπική κανονική κατανομή που ακολουθεί, κατά προσέγγιση, Άν η μηδενική υπόθεση Η 0 : p 1 = p 2 = p είναι αληθινή, η μεταβλητή έχει επίσης, κατά προσέγγιση, την κατανομή Ν(0, 1) ΄Ενας εκτιμητής της παραμέτρου p είναι το p = ˆ p 1 + p 2 n 1 + n 2 Έτσι, για να εξετάσουμε την παραπάνω υπόθεση, υπολογίζουμε το 10/11/2015 ΔΧ 79
Διασφάλιση & ‘Ελεγχος Ποιότητας Α Συλλογή & Επεξεργασία Δεδομένων Εκτίμηση παραμέτρων και δοκιμή υπόθεσης για δύο πληθυσμούς Κλάσματα δύο πληθυσμών Θεωρείστε δύο τυχαία δείγματα μεγέθους n 1 και n 2 , από τούς πληθυσμούς 1 και 2, αντίστοιχα, ένα δείγμα ανά πληθυσμό. Το κάθε δείγμα περιέχει x 1 και x 2 αντικείμενα , αντίστοιχα. Ta δείγματα είναι αρκετά μεγάλα ώστε η προσέγγιση της διωνυμικής κατανομής από την κανονική να ισχύει για κάθε πληθυσμό. Αυτό συνεπάγεται ότι οι εκτιμητές έχουν κατανομές κατά προσέγγιση κανονικές Ισχύουν τα ακόλουθα : 1. Δίπλευρη Εναλλακτική Υπόθεση, Η 1 : p 1 ≠ p 2 Απορρίπτουμε την Ηο εάν Ζ 0 > Ζα/2 ή Ζ 0 < -Ζα/2 , όπου Ζα/2 είναι η άνω α/2 ποσοστιαία τιμή της N(0, 1) κατανομής 2. Μονόπλευρη Εναλλακτική Υπόθεση, Η 1 : p 1 > p 2 ή Η 1 : p 1 < p 2 Η 1 : p 1 > p 2 Απορρίπτουμε την Ηο, εάν Ζ 0 > Ζα Η 1 : p 1 < p 2 Απορρίπτουμε την Ηο, εάν Ζ 0 < -Ζα/2 Το δίπλευρο διάστημα 100(1 – α)% εμπιστοσύνης για τον άγνωστο p 1 - p 2 είναι 10/11/2015 ΔΧ 80
Διασφάλιση & ‘Ελεγχος Ποιότητας Α Δοκιμή υπόθεσης, υπολογισμός παραμέτρων, διάστημα εμπιστοσύνης Παράδειγμα 1 O χρόνος απόκρισης ενός υπογιστικού συστήματος είναι κρίσιμο χαρακτηριστικό ποιότητας. Ο διαχειριστής του συστήματος θέλει να ξέρει άν ο μέσος χρόνος απόκρισης σε μία εντολή υπερβαίνει τα 75 msec. Aπό προηγούμενη εμπειρία, ο διαχειριστής γνωρίζει ότι η τυπική απόκλιση του χρόνου απόκρισης είναι 8 msec. Η εντολή εκτελείται 25 φορές και ο χρόνος απόκρισης μετράται για κάθε εκτέλεση. Οι μετρήσεις θεωρείται ότι αποτελούν τυχαίο δείγμα των χρόνων απόκρισης. Ο μέσος του δείγματος είναι 79. 25 msec. Τι μπορεί να συμπεράνει ο διαχειριστής για το μέσο χρόνο απόκρισης του συστήματος; Η 0 Η 1 μ = 75 μ > 75 Από πίνακες της Φ(Ζ) ή από ΕXCEL, με α = 0. 05, Ζα = Ζ 0. 05 = 1. 645. Επειδή Ζ 0 = 2. 66 > 1. 645 = Ζα , η Η 0 απορρίπτεται. , δηλαδή, ο μέσος χρόνος απόκρισης υπερβαίνει τα 75 msec 10/11/2015 ΔΧ 81
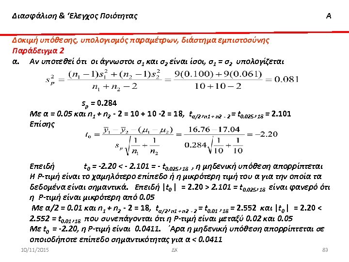
Διασφάλιση & ‘Ελεγχος Ποιότητας Α Δοκιμή υπόθεσης, υπολογισμός παραμέτρων, διάστημα εμπιστοσύνης Παράδειγμα 2 Μελετάται το ασβεστοκονίαμα ενός τύπου τσιμέντου. Προστίθεται γαλάκτωμα πολυμερούς κατά τη διάρκεια της μίξης για να διαπιστωθεί αν αυτό επιδρά στην αντοχή του υλικού σε εφελκυσμό. Παίρνονται 10 δείγματα από το αρχικό μίγμα και 10 από το τροποποιημένο (με προσθήκη πολυμερούς). Τα αποτελέσματα των μετρήσεων της αντοχής του υλικού σε εφελκυσμό δείχνονται στον πίνακα που ακολουθεί. Τι μπορούμε να συμπεράνουμε ; Από τις μετρήσεις προκύπτουν τα εξής: Οι υποθέσεις γι αυτό το πρόβλημα είναι: Η 0 μ 1 = μ 2 Η 1 μ 1 ≠ μ 2 10/11/2015 ΔΧ 82
Διασφάλιση & ‘Ελεγχος Ποιότητας Α Δοκιμή υπόθεσης, υπολογισμός παραμέτρων, διάστημα εμπιστοσύνης Παράδειγμα 2 α. Αν υποτεθεί ότι οι άγνωστοι σ1 και σ2 είναι ίσοι, σ1 = σ2 υπολογίζεται sp = 0. 284 Mε α = 0. 05 και n 1 + n 2 - 2 = 10 + 10 -2 = 18, tα/2 , n 1 + n 2 - 2 = t 0. 025 , 18 = 2. 101 Επίσης Επειδή t 0 = -2. 20 < - 2. 101 = - t 0. 025 , 18 , η μηδενική υπόθεση απορρίπτεται Η Ρ-τιμή είναι το χαμηλότερο επίπεδο ή η μικρότερη τιμή του α για την οποία τα δεδομένα είναι σημαντικά. Επειδή |t 0 | = 2. 20 > 2. 101 = t 0. 025 , 18 είναι φανερό ότι η Ρ-τιμή είναι μικρότερη από 0. 05 Mε α/2 = 0. 01 και n 1 + n 2 - 2 = 18, tα/2 , n 1 + n 2 - 2 = t 0. 01 , 18 = 2. 552 και |t 0 | = 2. 20 < 2. 552 = t 0. 01 , 18 που συνεπάγονται ότι η Ρ-τιμή είναι μεταξύ 0. 02 και 0. 05 Με t 0 = -2. 20, η Ρ-τιμή είναι 0. 0411. ΄Αρα η μηδενική υπόθεση απορρίπτεται σε οποιοδήποτε επίπεδο σημαντικότητας για α < 0. 0411 10/11/2015 ΔΧ 83
Διασφάλιση & ‘Ελεγχος Ποιότητας Α Δοκιμή υπόθεσης, υπολογισμός παραμέτρων, διάστημα εμπιστοσύνης Παράδειγμα 2 Το 95% διάστημα εμπιστοσύνης για τη διαφορά μ 1 - μ 2 είναι Η διαφορά μ 1 - μ 2 = 0 δεν περιέχεται στο παραπάνω (-0. 55, -0. 01) γιατί η μηδενική υπόθεση έχει απορριφθεί με σημαντικότητα 5% β. Αν υποτεθεί ότι οι άγνωστοι σ1 και σ2 είναι άνισοι, σ1 ≠ σ2 υπολογίζεται tα/2 , ν = t 0. 025 , 19 = 0. 490158 Επειδή t 0 = -2. 20 < -t 0. 025 , 19 = -0. 490158 , η μηδενική υπόθεση απορρίπτεται 10/11/2015 ΔΧ 84
Διασφάλιση & ‘Ελεγχος Ποιότητας Α Δοκιμή υπόθεσης, υπολογισμός παραμέτρων, διάστημα εμπιστοσύνης Παράδειγμα 3 ΄Ενας χημικός μηχανικός εξετάζει την εγγενή μεταβλητότητα δύο ειδών οργάνων που παρακολουθούν την έξοδο μιάς διεργασίας παραγωγής. Υποπτεύεται ότι η διασπορά (μεταβλητότητα) του παληού οργάνου 1 είναι μεγαλύτερη από εκείνη του νέου οργάνου 2. Για να εξετάσει την υπόθεση Η 0 : σ12 = σ22 Η 1 : σ12 > σ22 παίρνει δείγματα μεγέθους n 1 =12 και n 2 =10 και βρίσκει ότι οι διασπορές των δειγμάτων είναι s 12 = 14. 5 και s 22 = 10. 8. Τι συμπεραίνετε; F 0 = s 12/s 22 = 14. 5/10. 8 = 1. 34 < F 0. 05, 11, 9 = 3. 10 η μηδενική υπόθεση δεν μπορεί να απορριφθεί, δηλαδή, δεν υπάρχει αρκετή στατιστική μαρτυρία που συνηγορεί με την υπόθεση ότι η διασπορά (μεταβλητότητα) του παληού οργάνου είναι μεγαλύτερη από εκείνη του νέου Το 100(1 -α) διάστημα εμπιστοσύνης για το λόγο των διασπορών των δύο πληθυσμών, σ12 / σ22 , είναι 10/11/2015 ΔΧ 85
Διασφάλιση & ‘Ελεγχος Ποιότητας Α Δοκιμή υπόθεσης, υπολογισμός παραμέτρων, διάστημα εμπιστοσύνης Παράδειγμα 2 (συνέχεια) Με F 0. 025, 9, 11 = 3. 59 και F 0. 975, 9, 11 = 1/ F 0. 025, 11, 9 = 1/3. 92 = 0. 255 10/11/2015 ΔΧ 86
Διασφάλιση & ‘Ελεγχος Ποιότητας Α Συλλογή & Επεξεργασία Δεδομένων Εκτίμηση παραμέτρων και δοκιμή υπόθεσης για περισσότερους από δύο πληθυσμούς Ανάλυση Διακύμανσης (ΑΝalysis Οf VΑriance) Τα πειράματα και οι δοκιμές (tests) είναι βασικά στοιχεία της ανάλυσης του μηχανικού για προβλήματα τεχνολογίας και ποιότητας. Σε κάθε πείραμα διακρίνουμε μεγέθη που εξαρτώνται από άλλα. Τα εξαρτημένα μεγέθη (εξαρτημένες μεταβλητές) ονομάζονται και αποκρίσεις (responses) και τα μεγέθη που επιρρεάζουν τις αποκρίσεις (ανεξάρτητες μεταβλητές) ονομάζονται παράγοντες (factors). Οι παράγοντες ρυθμίζονται ώστε να παίρνουν χαρακτηριστικές τιμές που αποτελούν μια ομάδα χαρακτηριστικών τιμών των παραγόντων κάθε φορά που γίνεται το πείραμα, και για κάθε ομάδα μετρώνται οι αποκρίσεις. Οι χαρακτηριστικές τιμές ενός παράγοντα λέγονται και επίπεδα του παράγοντα (levels of the factor). Οι μετρήσεις των αποκρίσεων για μια εκτέλεση του πειράματος (treatment) και για συγκεκριμένη ομάδα επιπέδων των παραγόντων επαναλαμβάνονται πολλές φορές. Τα αποτελέσματα απο την επανάληψη των μετρήσεων των αποκρίσεων για συγκεκριμένες ομάδες επιπέδων των παραγόντων λέγονται αναπαραγωγές (replicates) Αριθμός επιπέδων των παραγόντων ≠ Αριθμός εκτελέσεων του πειράματος Για να ελαχιστοποιηθή η επίδραση ενοχλητικών παραγόντων που δεν ελέγχονται στο συγκεκριμένο πείραμα, εφαρμόζεται τυχαιοποίηση (randomization) στη σειρά επαναλήψεων του πειράματος 10/11/2015 ΔΧ 87
Διασφάλιση & ‘Ελεγχος Ποιότητας Α Συλλογή & Επεξεργασία Δεδομένων Εκτίμηση παραμέτρων και δοκιμή υπόθεσης για περισσότερους από δύο πληθυσμούς Ανάλυση Διακύμανσης (ΑΝalysis Οf VΑriance) Η Ανάλυση Διακύμανσης (ΑΝalysis Οf VΑriance, ANOVA) χρησιμοποιείται για σύγκριση μέσων σε πειράματα με ένα παράγοντα που έχει περισσότερα από δύο επίπεδα Παράδειγμα – Tάση εφελκυσμού σε χάρτινους σάκκους Μια βιομηχανία χαρτιού που κατασκευάζει σάκκους για ψώνια ενδιαφέρεται να βελτιώσει την τάση εφελκυσμού του προϊόντος. Η τάση εφελκυσμού είναι συνάρτηση της συγκέντρωσης του σκληρού ξύλου στο χαρτοπολτό. Η περιοχή τιμών της συγκέντρωσης σκληρού ξύλου για πρακτικούς λόγους είναι από 5% μέχρι 20%. Οι μηχανικοί αποφάσησαν να ερευνήσουν την τάση εφελκυσμού του χαρτιού από το οποίο γίνονται οι σάκκοι για τέσσερα επίπεδα συγκέντρωσης σκληρού ξύλου, 5%, 10%, 15%, και 20%. Επίσης αποφάσησαν να χρησιμοποιήσουν για τα πειράματα έξι δείγματα για κάθε επίπεδο συγκέντωσης σκληρού ξύλου. Τα 24 δείγματα μετρήθηκαν για τάση εφελκυσμού στο εργαστήριο με τυχαία διάταξη (random order). Ta αποτελέσματα των μετρήσεων δίνονται στην επόμενη διαφάνεια 10/11/2015 ΔΧ 88
Διασφάλιση & ‘Ελεγχος Ποιότητας Α Συλλογή & Επεξεργασία Δεδομένων Εκτίμηση παραμέτρων και δοκιμή υπόθεσης για περισσότερους από δύο πληθυσμούς Ανάλυση Διακύμανσης (ΑΝalysis Οf VΑriance) Παράδειγμα Ανάλυση Διακύμανσης (ΑΝalysis Οf VΑriance, ANOVA) a: αριθμός επιπέδων παραγόντων n: αριθμός μετρήσεων για κάθε επίπεδο Η απόκριση (response) σε κάθε επίπεδο είναι τυχαία μεταβλητή, yij, όπου i αντιστοιχεί στο επίπεδο του παράγοντα (factor level) και j στη μέτρηση της απόκρισης για ένα συγκεκριμένο επίπεδο. Υποθέτουμε ότι γίνεται ο αυτός αριθμός μετρήσεων σε κάθε επίπεδο. Σύμφωνα με το γραμμικό στατιστικό μοντέλο όπου μ είναι ο ολικός μέσος (όλων των μετρήσεων για όλα τα επίπεδα), τi είναι η επίδραση 10/11/2015 ΔΧ 89 του i επιπέδου, και εij είναι το τυχαίο λάθος (random error)
Διασφάλιση & ‘Ελεγχος Ποιότητας Α Συλλογή & Επεξεργασία Δεδομένων Εκτίμηση παραμέτρων και δοκιμή υπόθεσης για περισσότερους από δύο πληθυσμούς Ανάλυση Διακύμανσης (ΑΝalysis Οf VΑriance) Η εξίσωση μπορεί να γραφτεί ως όπου μi είναι ο μέσος των μετρήσεων για το i επίπεδο. Οι μετρήσεις αυτές συνιστούν ένα πληθυσμό με μέσο μi , όπου μi = μ + τi Ο σχεδιασμός των μετρήσεων για όλα τα επιπεδα του παράγοντα έγινε με άπολύτως τυχαίο τρόπο (completely random experimental design) Στην ΑΝΟVΑ, επιδιώκουμε Άν yi+ και y++ και 10/11/2015 είναι το άθροισμα και ο μέσος των μετρήσεων για το επίπεδο i και το άθροισμα και ο μέσος των μετρήσεων για όλα τα επίπεδα, τότε ΔΧ 90
Διασφάλιση & ‘Ελεγχος Ποιότητας Α Συλλογή & Επεξεργασία Δεδομένων Εκτίμηση παραμέτρων και δοκιμή υπόθεσης για περισσότερους από δύο πληθυσμούς Ανάλυση Διακύμανσης (ΑΝalysis Οf VΑriance) Ενδιαφερόμαστε για την ισότητα των μέσων μi , i = 1, 2, . . . , α, δηλ. , την επαλήθευση ή απόρριψη των υποθέσεων Η 0 : τ1 = τ2 =. . = τα = 0 Η 1 : τi ≠ 0 i = 1, 2, . . . a Άν ισχύει η μηδενική υπόθεση, κάθε μέτρηση διαφέρει από τον ολικό μέσο μόνο κατά το τυχαίο λάθος. Αυτό ισοδυναμεί με το ότι όλες οι Ν μετρήσεις ανήκουν σε μια κανονική κατανομή με μέσο μ και διασπορά σ2. Η ΑΝΟVΑ διαχωρίζει τη μεταβλητότητα των δεδομένων, που εκφράζεται από το ολικό άθροισμα των τετραγώνων, SST , κι αυτό με τη σειρά του δίνεται από τη σχέση σε δυο μέρη, το άθροισμα των τετραγώνων των διαφορών των μέσων των μετρήσεων για συγκεκριμένο επίπεδο από τον ολικό μέσο, SSM , και το άθροισμα των τετραγώνων των διαφορών των μετρήσεων από το μέσο των μετρήσεων για συγκεκριμμένο επίπεδο, SSE SST = SSM + SSE ή 10/11/2015 ΔΧ 91
Διασφάλιση & ‘Ελεγχος Ποιότητας Α Συλλογή & Επεξεργασία Δεδομένων Εκτίμηση παραμέτρων και δοκιμή υπόθεσης για περισσότερους από δύο πληθυσμούς Ανάλυση Διακύμανσης (ΑΝalysis Οf VΑriance) ____________________________________ Πηγή Άθροισμα Βαθμοί Μέσος Μεταβλητότητας Τετραγώνων Ελευθερία Τετραγώνων ____________________________________ Μετρήσεις για συγκεκριμένο επίπεδο SSΜ a– 1 MSΜ Λάθος SSE a (n – 1) MSE Σύνολο (μετρήσεων & επιπέδων) 10/11/2015 SS ΔΧ Τ an– 1 92
Διασφάλιση & ‘Ελεγχος Ποιότητας Α Συλλογή & Επεξεργασία Δεδομένων Εκτίμηση παραμέτρων και δοκιμή υπόθεσης για περισσότερους από δύο πληθυσμούς Ανάλυση Διακύμανσης (ΑΝalysis Οf VΑriance) Οι μέσοι των τετραγώνων των μετρήσεων και του λάθους είναι αντίστοιχα. Για τους δυο αυτούς λόγους, ισχύουν τα ακόλουθα αν η Η 0 είναι αληθινή αν η Ηο είναι ψευδής ανεξάρτητα από το αν η Η 0 είναι αληθινή ή ψευδής, όπου Ε( ) είναι η αναμενόμενη τιμή του μεγέθους που περικλείεται από τις παρενθέσεις. Τα μέγεθη ΜSE και ΜSΜ είναι αμερόληπτοι εκτιμητές του σ2. Άν υποθέσουμε ότι ο καθένας από τούς α πληθυσμούς των μετρήσεων που αντιστοιχούν σε συγκεκριμένο επίπεδο ακολουθεί την κανονική κατανομή, ο λόγος ακολουθεί την F κατανομή με α-1 και n(α-1) βαθμούς ελευθερίας ΔΧ 10/11/2015 93
Διασφάλιση & ‘Ελεγχος Ποιότητας Α Συλλογή & Επεξεργασία Δεδομένων Εκτίμηση παραμέτρων και δοκιμή υπόθεσης για περισσότερους από δύο πληθυσμούς Ανάλυση Διακύμανσης (ΑΝalysis Οf VΑriance) Στο λόγο , ο παρονομαστής, ΜSΕ , είναι ένας αμερόληπτος εκτιμητής του σ2. Το ίδιο ισχύει και για τον αριθμητή, ΜSΜ , αν η μηδενική υπόθεση, Η 0 , είναι αληθής. Άν η μηδενική υπόθεση είναι ψευδής, Ε(ΜSΜ ) > σ2 = Ε(ΜSΕ ) και επειδή ΜSΜ > ΜSΕ , το F 0 παίρνει μεγάλες τιμές Έτσι, η μηδενική υπόθεση Η 0 , απορρίπτεται αν F 0 > Fα, a-1, n(a-1) Η παραπάνω ανάλυση είναι γνωστή ως ΑΝΟVΑ Η ΑΝΟVΑ υποδεικνύει αν υπάρχει διαφορά μεταξύ πολλών μέσων, αλλά όχι ποιοί μέσοι διαφέρουν. Άν η ανάλυση αυτή δείξει ότι υπάρχει στατιστικά σημαντική διαφορά μεταξύ των μέσων, τότε μια γραφική μέθοδος χρησιμοποιείται για να ξεχωριστούν οι διαφορές. Ας υποθέσουμε ότι είναι οι μέσοι που μετρήθηκαν για τα αντίστοιχα επίπεδα 1, 2, . . , a. Ο μέσος των μετρήσεων που αντιστοιχούν σε κάθε επίπεδο έχει τυπική απόκλιση σ/√n, όπου σ είναι η τυπική απόκλιση των μετρήσεων. Άν όλοι οι μέσοι τών μετρήσεων για κάθε επίπεδο, , είναι ίσοι, οι μέσοι συμπεριφέρονται σαν να ήταν ένα σύνολο απο μετρήσεις που επιλέχθηκαν τυχαία από μια κανονική κατανομή με μέσο 10/11/2015 μ και τυπική απόκλιση σ. ΔΧ 94
Διασφάλιση & ‘Ελεγχος Ποιότητας Α Συλλογή & Επεξεργασία Δεδομένων Εκτίμηση παραμέτρων και δοκιμή υπόθεσης για περισσότερους από δύο πληθυσμούς Ανάλυση Διακύμανσης (ΑΝalysis Οf VΑriance) Αν όλοι οι μέσοι για κάθε επίπεδο είναι ίσοι, θα υπάρχει κάποιο σημείο της κατανομής αυτής που είναι εμφανές ότι οι μέσοι έχουν επιλεγεί από την ίδια κατανομή. Στην αντίθετη περίπτωση, οι μέσοι , που δεν φαίνεται να προέρχονται από την κατανομή αυτή, σχετίζονται με μετρήσεις για επίπεδα που παράγουν διαφορετικούς μέσους για την απόκριση (response). Γενικά, η τυπική απόκλιση, σ, είναι άγνωστη, και στην περίπτωση αυτή υπολογίζουμε απο την ΑΝΟVΑ τον εκτιμητή του σ, √ΜSE. Τότε, αντί για την κανονική μεταβολή χρησιμοποιούμε τήν t-κατανομή που είναι γνωστό ότι προσεγγίζει τήν κανονική. Όμως κι εδώ η κανονική κατανομή με τυπική απόκλιση 6 √ΜSE/n δουλεύει εξ ίσου καλά Στην ΑΝΟVΑ υποθέτουμε ότι τα λάθη του μοντέλου, άρα και των μετρήσεων, έχουν ανεξάρτητες κανονικές κατανομές με την ίδια διασπορά για κάθε επίπεδο. Αυτή η υπόθεση μπορεί να εξετασθεί με ανάλυση των υπολοίπων (residuals). Ορίζουμε το υπόλοιπο ως τη διαφορά μεταξύ της πραγματικής τιμής της μέτρησης, yij , και της τιμής , από τa δεδομένa του δείγματος, με προσέγγιση ελαχίστων τετραγώνων (least squares fit). Στήν πρίπτωση της ΑΝΟVΑ, η τιμη είναι ο μέσος για το επίπεδο i του παράγοντα, , το υπόλοιπο , δηλ. , της διαφοράς μεταξύ μιας μέτρησης και του μέσου για το αντιστοιχο επίπεδο 10/11/2015 ΔΧ 95
Διασφάλιση & ‘Ελεγχος Ποιότητας Α Συλλογή & Επεξεργασία Δεδομένων Εκτίμηση παραμέτρων και δοκιμή υπόθεσης για περισσότερους από δύο πληθυσμούς Ανάλυση Διακύμανσης (ΑΝalysis Οf VΑriance) Η υπόθεση της κανονικότητας (normality) μπορεί να ελεγχθεί από κατασκευή του διαγράμματος πιθανότητας των υπολοίπων Η υπόθεση ίσων διασπορών για κάθε επίπεδο μπορεί να ελεγχθεί από κατασκευή του διαγράμματος των υπολοίπων έναντι των επιπέδων του παράγοντα και έλεγχο της διασποράς των υπολοίπων. Είναι επίσης χρήσιμο να σχεδιάσουμε τα υπόλοιπα έναντι των μέσων για κάθε επίπεδο, , που μερικές φορές αναφέρεται ως προσεγγιστική τιμή (fitted value). Η μεταβλητότητα των υπολοίπων δεν εξαρτάται με κανένα τρόπο από την τιμή. Όταν κάποιο σχέδιο αναφαίνεται σε αυτά τα διαγράμματα, υπάρχει ανάγκη για μετασχηματισμό των δεδομένων. Αν η μεταβλητότητα των υπολοίπων αυξάνεται με το , τότε ο μετασχηματισμός log(y) ή √y μπορεί να χρησιμοποιηθεί. Μπορεί να θέλει κάποιος να διαλέξει το επίπεδο του παράγοντα που δίνει τη μέγιστη μέση απόκριση. Όμως αυτό το επιπεδο μπορεί επίσης να προκαλέσει περισσότερη μεταβλητότητα στην απόκριση από μέτρηση σε μέτρηση Η υπόθεση ανεξαρτησίας μπορεί να ελεγχθεί απο διάγραμμα των υπολοίπων έναντι του αύξοντα αριθμού (run order) της εκτέλεσης του πειράματος για κάθε επίπεδο. Αν αναφανεί κάποιο σχέδιο στο διάγραμμα των υπολοίπων έναντι του αύξοντα αριθμου, όπως σειρές απο θετικά και αρνητικά υπόλοιπα, η εμφάνιση του σχεδίου μπορεί να υποστηρίζει την μη ανεξαρτησία των μετρήσεων, που σημαίνει ότι ο αύξοντας αριθμός η οι μεταβλητές που αλλάζουν με το χρόνο και είναι κρίσιμες δεν περιλήφθηκαν στο 3 -4 -2009 10/11/2015 ΔΧ 96 σχεδιασμό των πειραμάτων
Διασφάλιση & ‘Ελεγχος Ποιότητας Α Συλλογή & Επεξεργασία Δεδομένων Εκτίμηση παραμέτρων και δοκιμή υπόθεσης για περισσότερους από δύο πληθυσμούς Ανάλυση Διακύμανσης (ΑΝalysis Οf VΑriance) Παράδειγμα Μια βιομηχανία χαρτιού που κατασκευάζει σάκκους για ψώνια ενδιαφέρεται να βελτιώσει την τάση εφελκυσμού του προϊόντος. Η τάση εφελκυσμού είναι συνάρτηση της συγκέντρωσης του σκληρού ξύλου στο χαρτοπολτό. Η περιοχή τιμών της συγκέντρωσης σκληρού ξύλου για πρακτικούς λόγους είναι από 5% μέχρι 20%. Οι μηχανικοί αποφάσησαν να ερευνήσουν την τάση εφελκυσμού του χαρτιού από το οποίο γίνονταιοι σάκκοι για τέσσερα επίπεδα συγκέντρωσης σκληρού ξύλου, 5%, 10%, 15%, και 20%. Επίσης αποφάσησαν να χρησιμοποιήσουν για τα πειράματα έξι δείγματα για κάθε επίπεδο συγκέντωσης σκληρού ξύλου. Τα 24 δείγματα μετρήθηκαν για τάση εφελκυσμού στο εργαστήριο με τυχαία διάταξη (random order). Ta αποτελέσματα των μετρήσεων ακολουθούν 10/11/2015 ΔΧ 97
Διασφάλιση & ‘Ελεγχος Ποιότητας Α Συλλογή & Επεξεργασία Δεδομένων Δειγματοληψία για Αριθμητικές Μεταβλητές Εκτίμηση παραμέτρων και δοκιμή υπόθεσης για περισσότερους από δύο πληθυσμούς Ανάλυση Διακύμανσης (ΑΝalysis Οf VΑriance) Παράδειγμα – Tάση εφελκυσμού σε χάρτινους σάκκους Απο το διάγραμμα κιβωτίου (box plot) βλέπουμε ότι υπάρχει μεταβλητότητα στίς μετρήσεις που ανήκουν (1) στο ίδιο επίπεδο, και (2) σε διαφορετικά επίπεδα Το διάγραμμα κάτω από το διάγραμμα κιβωτίου (box plot) δείχνει την ανεξαρτησία των κανονικών κατανομών των πληθυσμών των μετρήσεων που αντιστοιχούν σε κάθε επίπεδο 3 -4 -2009 10/11/2015 ΔΧ 98
Διασφάλιση & ‘Ελεγχος Ποιότητας Α Συλλογή & Επεξεργασία Δεδομένων Εκτίμηση παραμέτρων και δοκιμή υπόθεσης για περισσότερους από δύο πληθυσμούς Ανάλυση Διακύμανσης (ΑΝalysis Οf VΑriance) Παράδειγμα – Tάση εφελκυσμού σε χάρτινους σάκκους Χρησιμοποιούμε ΑΝΟVΑ για να εξετάσουμε την υπόθεση ότι διαφορετικές συγκεντρώσεις του σκληρού ξύλου στό χαρτοπολτό δεν επιρρεάζουν τη μέση τάση εφελκυσμού του χαρτιού δηλ. , Η 0 : τ1 = τ 2 = τ 3 = τ 4 = 0 Η 1 : τi ≠ 0 για ένα τουλάχιστον i Χρησιμοποιούμε α = 0. 01. 3 -4 -2009 10/11/2015 ΔΧ 99
Διασφάλιση & ‘Ελεγχος Ποιότητας Α Συλλογή & Επεξεργασία Δεδομένων Εκτίμηση παραμέτρων και δοκιμή υπόθεσης για περισσότερους από δύο πληθυσμούς Ανάλυση Διακύμανσης (ΑΝalysis Οf VΑriance) - Παράδειγμα – Tάση εφελκυσμού 10/11/2015 ΔΧ 100
Διασφάλιση & ‘Ελεγχος Ποιότητας Α Συλλογή & Επεξεργασία Δεδομένων Δειγματοληψία για Αριθμητικές Μεταβλητές Εκτίμηση παραμέτρων και δοκιμή υπόθεσης για περισσότερους από δύο πληθυσμούς Ανάλυση Διακύμανσης (ΑΝalysis Οf VΑriance) Παράδειγμα – Tάση εφελκυσμού σε χάρτινους σάκκους Eπειδή F 0 = 19. 61 > Fα, a-1, a(n-1) = 4. 94 και Ρ = 3. 59 x 10 -6 << α = 0. 01 απορρίπτουμε τη μηδενική υπόθεση, Η 0 Εάν οι μέσοι για τα διάφορα επίπεδα, , είναι ίσοι, οι μέσοι των μετρήσεων για κάθε επίπεδο, , συμπεριφέρονται σαν να προέρχονται από μια κανονική κατανομή με μέσο μ και τυπική απόκλιση σ. Επειδή η τυπική απόκλιση σ δεν είναι γνωστή, χρησιμοποιούμε ως εκτιμητή του σ το √ΜSΕ. Στην περίπτωση αυτή, το σ /√n, προσεγγίζεται από το √ΜSΕ / n = √ 6. 51/6 = 1. 04. Επίσης, επειδή η τυπική απόκλιση σ δεν είναι γνωστή, οι μέσοι των μετρήσεων για κάθε επίπεδο ακολουθούν την t κατανομή η οποία είναι πολύ κοντά στην κανονική. Η t κατανομή προσεγγίζεται από κανονική κατανομή με εύρος περίπου 6 √ΜSΕ / n 10/11/2015 ΔΧ 101
Διασφάλιση & ‘Ελεγχος Ποιότητας Α Συλλογή & Επεξεργασία Δεδομένων Εκτίμηση παραμέτρων και δοκιμή υπόθεσης για περισσότερους από δύο πληθυσμούς Ανάλυση Διακύμανσης (ΑΝalysis Οf VΑriance) Παράδειγμα – Tάση εφελκυσμού σε χάρτινους σάκκους Η κανονική κατανομή με εύρος √ΜSΕ /n = 1. 04 ολισθαίνει κατά μήκος του οριζοντίου άξονα κάτω από τον οποίο σημειώνονται οι μέσοι των μετρήσεων για κάθε επίπεδο, . Άν οι μέσοι για κάθε είπεδο είναι ίσοι, πρέπει να υπάρχει μια θέση γιά την κατανομή αυτή για την οποία είναι περισσότερο εμφανές ότι οι μέσοι ανήκουν στην ίδια κατανομή. Η διαδικασία αυτή παριστάνεται στην παρακάτω εικόνα Οι μετρήσεις στα επίπεδα 4 και 1 δείχνουν ότι, συγκέντρωση σκληρού ξύλου 20% oδηγεί σε χαρτί με την υψηλότερη μέση τάση εφελκυσμού, και συγκέντρωση σκληρού ξύλου 5% οδηγεί σε χαρτί με την χαμηλότερη μέση τάση εφελκυσμού, αντίστοιχα. Οι μέσοι για τα επίπεδα 2 και 3, συγκέντρωση σκληρού ξύλου 10% και 15%, αντίστοιχα, είναι εμφανές ότι δέν διαφέρουν σημαντικά 10/11/2015 ΔΧ 102
Διασφάλιση & ‘Ελεγχος Ποιότητας Α Συλλογή & Επεξεργασία Δεδομένων Εκτίμηση παραμέτρων και δοκιμή υπόθεσης για περισσότερους από δύο πληθυσμούς Ανάλυση Διακύμανσης (ΑΝalysis Οf VΑriance) Παράδειγμα – Tάση εφελκυσμού σε χάρτινους σάκκους Οι δυο προυποθέσεις για την ΑΝΟVΑ, η κανονικότητα (normality) και η ανεξαρτησία των μετρήσεων για κάθε επίπεδο, ελέγχονται με την ανάλυση των υπολοίπων (residual analysis) H κανονικότητα μπορεί νε εξεταστή αν τα υπόλοιπα απεικονιστούν σε γραφική παράσταση κανονικής κατανομής Η ισότητα των διασπορών σε κάθε επίπεδο εξετάζεται από γραφική παράσταση των υπολοίπων έναντι των επιπέδων του παράγοντα, που δείχνει το διασκορπισμό των υπολοίπων Η ανεξαρτησία των μετρήσεων εξετάζεται από γραφική παράσταση των υπολοίπων έναντι του αύξοντα αριθμού των επιπέδων. Άν αυτή η παράσταση περιέχει ομάδες θετικών και αρνητικών υπολοίπων, συμπεραίνουμε ότι οι μετρήσεις σε κάθε επίπεδο δεν είναι ανεξάρτητες Επίσης χρήσιμη είναι η γραφική παράσταση των υπολοίπων έναντι των (ή αλλιώς προσεγγιστική τιμή, fitted value). H μεταβλητότητα των υπολοίπων δεν εξαρτάται από τούς μέσους. 10/11/2015 ΔΧ 103
Διασφάλιση & ‘Ελεγχος Ποιότητας Α Συλλογή & Επεξεργασία Δεδομένων Εκτίμηση παραμέτρων και δοκιμή υπόθεσης για περισσότερους από δύο πληθυσμούς Ανάλυση Διακύμανσης (ΑΝalysis Οf VΑriance) Παράδειγμα – Tάση εφελκυσμού σε χάρτινους σάκκους 10/11/2015 ΔΧ 104
Διασφάλιση & ‘Ελεγχος Ποιότητας Α Συλλογή & Επεξεργασία Δεδομένων Ανάλυση Διακύμανσης (ΑΝalysis Οf VΑriance) Παράδειγμα – Tάση εφελκυσμού σε χάρτινους σάκκους Αποτελέσματα ΑΝΟVΑ One-way ANOVA: 5, 10, 15, 20 Source DF SS MS F P Factor 3 382. 79 127. 60 19. 61 0. 000 Error 20 130. 17 6. 51 Total 23 512. 96 S = 2. 551 R-Sq = 74. 62% R-Sq(adj) = 70. 82% Individual 95% CIs For Mean Based on Pooled St. Dev Level N Mean St. Dev +---------+-----+-------5 6 10. 000 2. 828 (----*----) 10 6 15. 667 2. 805 (----*-----) 15 6 17. 000 1. 789 (----*-----) 20 6 21. 167 2. 639 -----*----) +---------+-----+-------8. 0 12. 0 16. 0 20. 0 Pooled St. Dev = 2. 551 10/11/2015 ΔΧ 105
Διασφάλιση & ‘Ελεγχος Ποιότητας Α Συλλογή & Επεξεργασία Δεδομένων Ανάλυση Διακύμανσης (ΑΝalysis Οf VΑriance) Παράδειγμα – Tάση εφελκυσμού σε χάρτινους σάκκους Δύο χαρακτηριστικά μεγέθη που απεικονίζονται στο προηγούμενο είναι o συντελεστής καλής προσαρμογής (goodness of fit), R 2, και ο διορθωμένος (adjusted) συντελεστής καλής προσαρμογής, R 2 adj To R 2 , που είναι 0 < R 2 < 1 με πιό επιθυμητές μεγαλύτερες τιμές στο διάστημα (0 , 1), δίνει το ποσοστό μεταβλητότητας των δεδομένων που εξηγείται από την ANOVA To R 2 adj , που είναι συνήθως R 2 adj < R 2 , είναι το διορθωμένο, γιά το μέγεθος του δείγματος , R 2 10/11/2015 ΔΧ 106
Διασφάλιση & ‘Ελεγχος Ποιότητας Α Συλλογή & Επεξεργασία Δεδομένων Εκτίμηση παραμέτρων και δοκιμή υπόθεσης για περισσότερους από δύο πληθυσμούς Ανάλυση Διακύμανσης (ΑΝalysis Οf VΑriance) Διαγράμματα υπολοίπων για έλεγχο κανονικότητας λάθους στην ANOVA Υπόλοιπο, eij (i επίπεδο, j μέτρηση) = yij (Tιμή που μετρήθηκε ) – ŷij (Τιμή που υπολογίσθηκε, fitted value) ANOVA: ŷij = y I (Mέσος για επίπεδο i) ` 10/11/2015 ΔΧ 107
Έλεγχος Ποιότητας Διεργασιών & Προϊόντων A Ανάλυση Διακύμανσης (ΑΝalysis Οf VΑriance) Παράδειγμα 3 Για κατασκευή ολοκληρωμένων κυκλωμάτων (integrated circuits), μικρά πλακίδια (wafers) καλύπτονται τελείως με ένα στρώμα διοξειδίου της σιλικόνης ή ενός μετάλλου. Μέρος του στρώματος απομακρύνεται με χάραξη/απόξυση με μάσκα (etching through a mask) για να δημιουργηθούν σχέδια κυκλωμάτων, ηλεκτρικές διασυνδέσεις, και περιοχές στις oποίες θα διαχέεται και θα αποτίθεται το μέταλλο. Η ενέργεια που απαιτείται για την απόξυση παρέχεται από μία γεννήτρια ραδιοσυχνότητας (Radio Frequency) που προκαλεί τη δημιουργία πλάσματος στην περιοχή μεταξύ των δύο ηλεκτροδίων. Γίνονται πειράματα σε τέσσερα επίπεδα RF ισχύος (a = 4) και πέντε φορές μέτρηση (replicates, n = 5) του ρυθμού χάραξης/απόξυσης. Τα αποτελέσματα δίνονται στον ακόλουθο πίνακα
Έλεγχος Ποιότητας Διεργασιών & Προϊόντων A Ανάλυση Διακύμανσης (ΑΝalysis Οf VΑriance) Παράδειγμα 3 (συνέχεια) Ο μέσος των τετραγώνων των μετρήσεων, SSM , (22290. 18 )είναι πολύ μεγαλύτερος από τον μέσο των τετραγώνων των λαθών, SSΕ , (333. 70) , πράγμα που δείχνει ότι είναι απίθανο οι μέσοι των μετρήσεων για συγκεκριμένο επίπεδο RF ισχύος να είναι ίσοι. Πιό τυπικά, ο λόγος των δύο μέσων είναι F 0 = 22290. 18/ 333. 70 = 66. 80. Με επίπεδο σημαντικότητας α = 0. 05, F 0. 05, 3, 16 = 3. 24. Επειδή F 0 = 66. 80 > 3. 24 = F 0. 05, 3, 16 , απορρίπτουμε την Η 0 και συμπεραίνουμε ότι οι μέσοι των μετρήσεων διαφέρουν
Έλεγχος Ποιότητας Διεργασιών & Προϊόντων A Ανάλυση Διακύμανσης (ΑΝalysis Οf VΑriance) Παράδειγμα (συνέχεια) Με επίπεδο σημαντικότητας α = 0. 01, F 0. 01, 3, 16 = 5. 29. Επειδή F 0 = 66. 80 > 5. 29 = F 0. 01, 3, 16 , απορρίπτουμε την Η 0 και Ρ <0. 01 (στην πραγματικότητα, Ρ = 2. 88 x 10 -9). Τα αποτελέσματα παριστάνονται στην παρακάτω εικόνα
7129c1a96b32e2fe164e1e8870e108b8.ppt